Exercices
🎨 Exercice : schéma de Ralston (\(s=2\), explicite)
On considère la méthode RK donnée par la matri suivante : \(
\begin{array}{c|cc}
0 & 0 & 0 \\
\frac{2}{3} & \frac{2}{3} & 0 \\
\hline
& \frac{1}{4} & \frac{3}{4}
\end{array}
\)
Écrire le schéma correspondant.
Déterminer l’ordre de convergence.
Déterminer sous quelle condition sur \(h\) ce schéma est A-stable.
Tester empiriquement l’ordre de convergence de ce schéma sur le problème de Cauchy \(y'(t) = t(1-t^2)-y(t)\) et \(y(0) = 1\) pour \(t\in[0,2]\).
Code
import sympy
sympy.init_printing()
import numpy as np
import matplotlib.pyplot as plt
# from scipy.optimize import fsolve
from IPython.display import display, Math, Markdown
prlat = lambda *args : display(Math(''.join( sympy.latex(arg) for arg in args )))
Correction point 1 : schéma
\( \begin{cases}
u_0 = y_0 \\
k_0 = \varphi\Big(t_n,u_n\Big) \\
k_1 = \varphi\Big(t_n+\frac{2}{3}h,u_n+\frac{2}{3}hk_0\Big) \\
u_{n+1}= u_n + h\big(\frac{1}{4}k_0+\frac{3}{4}k_1\big)
\end{cases}
\)
Il s’agit d’un schéma à \(s=2\) étages explicite.
Correction point 2 : ordre de convergence
D’après la barrière de Butcher, un schéma RK à \(s=2\) étages explicite ne peut pas être d’ordre supérieur à \(s=2\).
On peut bien-sûr écrire les formules à la main, mais on peut aussi utiliser sympy comme suit :
Code
def ordre_RK(s, A=None, b=None, c=None):
j = sympy.symbols('j')
if A is None:
A = sympy.MatrixSymbol('a', s, s)
else:
A = sympy.Matrix(A)
if c is None:
c = sympy.symbols(f'c_0:{s}')
if b is None:
b = sympy.symbols(f'b_0:{s}')
display(Markdown("**Matrice de Butcher**"))
But = matrice_Butcher(s, A, b, c)
Eqs = []
display(Markdown(f"**On a {s+1} conditions pour avoir consistance = pour être d'ordre 1**"))
Eq_1 = ordre_1(s, A, b, c, j)
Eqs.append(Eq_1)
display(Markdown("**On doit ajouter 1 condition pour être d'ordre 2**"))
Eq_2 = ordre_2(s, A, b, c, j)
Eqs.append([Eq_2])
# display(Markdown("**On doit ajouter 2 conditions pour être d'ordre 3**"))
# Eq_3 = ordre_3(s, A, b, c, j)
# Eqs.append(Eq_3)
# display(Markdown("**On doit ajouter 4 conditions pour être d'ordre 4**"))
# Eq_4 = ordre_4(s, A, b, c, j)
# Eqs.append(Eq_4)
return Eqs
def matrice_Butcher(s, A, b, c):
But = sympy.Matrix(A)
But = But.col_insert(0, sympy.Matrix(c))
last = [sympy.Symbol(" ")]
last.extend(b)
But = But.row_insert(s,sympy.Matrix(last).T)
display(Math(sympy.latex(sympy.Matrix(But))))
return But
def ordre_1(s, A, b, c, j):
texte = r"\sum_{j=1}^s b_j =" + f"{sum(b).simplify()}"
texte += r"\text{ doit être égale à }1"
display(Math(texte))
Eq_1 = [sympy.Eq( sum(b).simplify(), 1 )]
for i in range(s):
somma = sympy.summation(A[i,j],(j,0,s-1)).simplify()
texte = r'\sum_{j=1}^s a_{'+str(i)+r'j}=' + sympy.latex( somma )
texte += r"\text{ doit être égale à }"+sympy.latex(c[i])
display(Math( texte ))
Eq_1.append(sympy.Eq( somma, c[i] ))
return Eq_1
def ordre_2(s, A, b, c, j):
texte = r'\sum_{j=1}^s b_j c_j=' +sympy.latex(sum([b[i]*c[i] for i in range(s)]).simplify())
texte += r"\text{ doit être égale à }\frac{1}{2}"
display(Math(texte))
Eq_2 = sympy.Eq( sum([b[i]*c[i] for i in range(s)]).simplify(), sympy.Rational(1,2) )
return Eq_2
def ordre_3(s, A, b, c, j):
texte = r'\sum_{j=1}^s b_j c_j^2='
texte += sympy.latex( sum([b[i]*c[i]**2 for i in range(s)]).simplify() )
texte += r"\text{ doit être égale à }\frac{1}{3}"
display(Math(texte))
Eq_3_1 = sympy.Eq( sum([b[i]*c[i]**2 for i in range(s)]).simplify(), sympy.Rational(1,3) )
texte = r'\sum_{i,j=1}^s b_i a_{ij} c_j='
somma = sum([b[i]*A[i,j]*c[j] for j in range(s) for i in range(s)]).simplify()
texte = texte + sympy.latex(somma)
texte += r"\text{ doit être égale à }\frac{1}{6}"
display(Math(texte))
Eq_3_2 = sympy.Eq( sum([b[i]*A[i,j]*c[j] for j in range(s) for i in range(s)]).simplify(), sympy.Rational(1,6) )
return [Eq_3_1, Eq_3_2]
def ordre_4(s, A, b, c, j):
texte = r'\sum_{j=1}^s b_j c_j^3='
texte += sympy.latex( sum([b[i]*c[i]**3 for i in range(s)]).simplify() )
texte += r"\text{ doit être égale à }\frac{1}{4}"
display(Math(texte))
Eq_4_1 = sympy.Eq( sum([b[i]*c[i]**3 for i in range(s)]).simplify(), sympy.Rational(1,4) )
texte = r'\sum_{i,j=1}^s b_i c_i a_{ij} c_j='
somma = sum([b[i]*c[i]*A[i,j]*c[j] for j in range(s) for i in range(s)]).simplify()
texte = texte + sympy.latex(somma)
texte += r"\text{ doit être égale à }\frac{1}{8}"
display(Math(texte))
Eq_4_2 = sympy.Eq( sum([b[i]*c[i]*A[i,j]*c[j] for j in range(s) for i in range(s)]).simplify(), sympy.Rational(1,8) )
texte = r'\sum_{i,j=1}^s b_i a_{ij} c_j^2='
somma = sum([b[i]*A[i,j]*c[j]**2 for j in range(s) for i in range(s)]).simplify()
texte = texte + sympy.latex(somma)
texte += r"\text{ doit être égale à }\frac{1}{12}"
display(Math(texte))
Eq_4_3 = sympy.Eq( sum([b[i]*A[i,j]*c[j]**2 for j in range(s) for i in range(s)]).simplify(), sympy.Rational(1,12) )
texte = r'\sum_{i,j,k=1}^s b_i a_{ij} a_{jk} c_k='
somma = sum([b[i]*A[i,j]*A[j,k]*c[k] for k in range(s) for j in range(s) for i in range(s)]).simplify()
texte = texte + sympy.latex(somma)
texte += r"\text{ doit être égale à }\frac{1}{24}"
display(Math(texte))
Eq_4_4 = sympy.Eq( sum([b[i]*A[i,j]*A[j,k]*c[k] for k in range(s) for j in range(s) for i in range(s)]).simplify(), sympy.Rational(1,24) )
return [Eq_4_1, Eq_4_2, Eq_4_3, Eq_4_4]
##################################################
# Conditions avec s étages
##################################################
s = 2
# paramètres dans le cas générale
# b_0, b_1 = sympy.symbols('b_0 b_1', real=True)
# c_0, c_1 = sympy.symbols('c_0 c_1', real=True)
# a_00, a_01, a_10, a_11 = sympy.symbols('a_00 a_01 a_10 a_11', real=True)
# matrice dans le cas général
# b = [b_0, b_1]
# c = [c_0, c_1]
# A = [[a_00, a_01], [a_10, a_11]]
# matrice dans notre cas particulier
b = [ sympy.Rational(1,4), sympy.Rational(3,4) ]
c = [ 0, sympy.Rational(2,3) ]
A = [ [ 0, 0] , [ sympy.Rational(2,3), 0] ]
Eqs = ordre_RK(s, A, b, c)
\(\displaystyle \left[\begin{matrix}0 & 0 & 0\\\frac{2}{3} & \frac{2}{3} & 0\\ & \frac{1}{4} & \frac{3}{4}\end{matrix}\right]\)
On a 3 conditions pour avoir consistance = pour être d’ordre 1
\(\displaystyle \sum_{j=1}^s b_j =1\text{ doit être égale à }1\)
\(\displaystyle \sum_{j=1}^s a_{0j}=0\text{ doit être égale à }0\)
\(\displaystyle \sum_{j=1}^s a_{1j}=\frac{2}{3}\text{ doit être égale à }\frac{2}{3}\)
On doit ajouter 1 condition pour être d’ordre 2
\(\displaystyle \sum_{j=1}^s b_j c_j=\frac{1}{2}\text{ doit être égale à }\frac{1}{2}\)
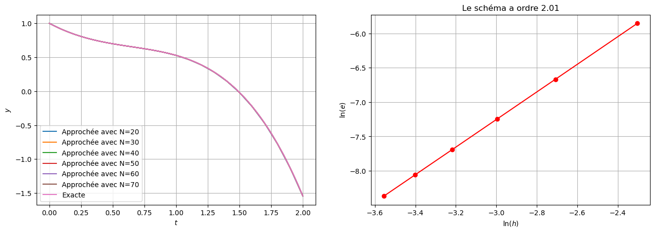
En conclusion, le schéma est d’ordre 2.
Correction point 3 : A-stabilité
On applique le schéma au problème de Cauchy \(y'(t) = -\beta y(t)\) et \(y(0) = 1\) avec \(\beta>0\) dont la solution est \(y(t)=e^{-\beta t}\).
On obtient alors la relation de récurrence suivante :
Code
u_n = sympy.symbols(r'u_n')
u_np1 = sympy.symbols(r'u_{n+1}')
dt = sympy.symbols(r'h', positive=True)
x = sympy.symbols(r'x', positive=True)
k_0 = sympy.symbols(r'k_0')
k_1 = sympy.symbols(r'k_1')
kk = [k_0, k_1]
beta = sympy.symbols(r'\beta', positive=True)
phi = lambda y: -beta*y
Eqs = [ sympy.Eq( kk[i] , phi(u_n + dt*sum([kk[j]*A[i][j] for j in range(s)])) ) for i in range(s) ]
for eq in Eqs:
display(eq)
sol = sympy.solve( Eqs, kk ) # c'est un dictionnaire
KK = [sol[kk[i]] for i in range(s)]
schema = sympy.Eq( u_np1 , (u_n + dt*sum([KK[j]*b[j] for j in range(s)])).factor(u_n) )
display(schema)
\(\displaystyle k_{0} = - \beta u_{n}\)
\(\displaystyle k_{1} = - \beta \left(\frac{2 h k_{0}}{3} + u_{n}\right)\)
\(\displaystyle u_{n+1} = u_{n} \left(\frac{\beta^{2} h^{2}}{2} - \beta h + 1\right)\)
On peut expliciter \(u_n\) en fonction de \(u_0\) et du produit \(\beta h\) (on notera \(x\) le produit \(\beta h\)) :
Code
q = (schema.rhs/u_n).simplify().subs(beta*dt,x)
display(Math(sympy.latex(sympy.Eq(sympy.Symbol('q(x)'),q.simplify()))))
\(\displaystyle q(x) = \frac{x^{2}}{2} - x + 1\)
La suite vérifie \(u_n \xrightarrow[n\to \infty]{} 0\) ssi \(\left|q(x)\right|<1\). En étudiant brièvement la fonction \(q(x)\), on trouve que \(q(x)<1\) ssi \(x<6\) donné ci-dessous:.
Code
sympy.plot(q, (x,0,2.5), ylim=(-1.5,1.5),
ylabel='q(x)', xlabel='x', title='q(x) en fonction de x')
sympy.solve(abs(q)<1)
Correction point 4 : test de l’ordre
Code
##################################################
# EDO
##################################################
t0 = 0
tfinal = 2
y0 = 1
phi = lambda t,y: t*(1-t**2)-y
##################################################
# solution exacte
##################################################
t = sympy.Symbol('t')
y = sympy.Function('y')
edo = sympy.Eq( (y(t)).diff() , phi(t,y(t)) )
solpar = sympy.dsolve(edo , ics={y(t0):y0})
display(solpar)
sol_exacte = sympy.lambdify(t,solpar.rhs,'numpy')
##################################################
# schéma
##################################################
# Paramètres du schéma recuperés depuis la matrice de Butcher obtenue précédemment
cc = np.array(c)
bb = np.array(b)
AA = np.array(A)
s = len(cc)
# Schéma de Runge-Kutta implicite à s étages
def RK(phi, tt, y0):
h = tt[1] - tt[0]
uu = np.zeros_like(tt)
uu[0] = y0
for n in range(len(tt) - 1):
k_0 = phi(tt[n], uu[n])
k_1 = phi(tt[n]+cc[1]*h, uu[n]+h*AA[1,0]*k_0)
KK = [k_0, k_1]
uu[n+1] = uu[n] + h*sum([KK[j]*b[j] for j in range(s)])
return uu
##################################################
# ordre
##################################################
H = []
err = []
plt.figure(figsize=(16,5))
ax1 = plt.subplot(1,2,1)
plt.xlabel('$t$')
plt.ylabel('$y$')
ax1.grid(True)
for N in range(10,100,10):
tt = np.linspace(t0, tfinal, N + 1)
H.append( tt[1] - tt[0] )
yy = sol_exacte(tt)
uu = RK(phi, tt, y0)
err.append( np.linalg.norm(uu-yy,np.inf) )
if err[-1]<1.e-10:
break
ax1.plot(tt,uu,label=f'Approchée avec N={N}')
ax1.plot(tt,yy,label='Exacte') # sur la grille la plus fine
ax1.legend()
ax2 = plt.subplot(1,2,2)
ax2.plot( np.log(H), np.log(err), 'r-o')
plt.xlabel(r'$\ln(h)$')
plt.ylabel(r'$\ln(e)$')
plt.title(f'Le schéma a ordre {np.polyfit(np.log(H),np.log(err),1)[0]:1.2f}')
ax2.grid(True)
\(\displaystyle y{\left(t \right)} = - t^{3} + 3 t^{2} - 5 t + 5 - 4 e^{- t}\)
🎨 Exercice : schéma de Radau IA (\(s=2\), implicite)
On considère la méthode RK donnée par la matri suivante : \(
\def\arraystretch{2}
\begin{array}{c|cc}
0 & \frac{1}{4} & -\frac{1}{4} \\
\frac{2}{3} & \frac{1}{4} & \frac{5}{12} \\
\hline
& \frac{1}{4} & \frac{3}{4}
\end{array}
\)
Écrire le schéma correspondant.
Déterminer l’ordre de convergence.
Déterminer sous quelle condition sur \(h\) ce schéma est A-stable.
Tester empiriquement l’ordre de convergence de ce schéma sur le problème de Cauchy \(y'(t) = t(1-t^2)-y(t)\) et \(y(0) = 1\) pour \(t\in[0,2]\).
Code
%reset -f
import sympy
sympy.init_printing()
import numpy as np
import matplotlib.pyplot as plt
from scipy.optimize import fsolve
from IPython.display import display, Math, Markdown
prlat = lambda *args : display(Math(''.join( sympy.latex(arg) for arg in args )))
Correction point 1 : schéma
\( \begin{cases}
u_0 = y_0 \\
k_0 = \varphi\Big(t_n,u_n+\frac{h}{4}(k_0-k_1)\Big) \\
k_1 = \varphi\Big(t_n+\frac{2}{3}h,u_n+\frac{h}{12}(3k_0+ 5k_1)\Big) \\
u_{n+1}= u_n + \frac{h}{4}\big(k_0+3k_1\big)
\end{cases}
\)
Il s’agit d’un schéma à \(s=2\) étages implicite.
Correction point 2 : ordre de convergence
D’après la barrière de Butcher, un schéma RK à \(s=2\) étages implicite ne peut pas être d’ordre supérieur à \(s=4\).
On peut bien-sûr écrire les formules à la main, mais on peut aussi utiliser sympy comme suit :
Code
def ordre_RK(s, A=None, b=None, c=None):
j = sympy.symbols('j')
if A is None:
A = sympy.MatrixSymbol('a', s, s)
else:
A = sympy.Matrix(A)
if c is None:
c = sympy.symbols(f'c_0:{s}')
if b is None:
b = sympy.symbols(f'b_0:{s}')
display(Markdown("**Matrice de Butcher**"))
But = matrice_Butcher(s, A, b, c)
Eqs = []
display(Markdown(f"**On a {s+1} conditions pour avoir consistance = pour être d'ordre 1**"))
Eq_1 = ordre_1(s, A, b, c, j)
Eqs.append(Eq_1)
display(Markdown("**On doit ajouter 1 condition pour être d'ordre 2**"))
Eq_2 = ordre_2(s, A, b, c, j)
Eqs.append([Eq_2])
display(Markdown("**On doit ajouter 2 conditions pour être d'ordre 3**"))
Eq_3 = ordre_3(s, A, b, c, j)
Eqs.append(Eq_3)
display(Markdown("**On doit ajouter 4 conditions pour être d'ordre 4**"))
Eq_4 = ordre_4(s, A, b, c, j)
Eqs.append(Eq_4)
return Eqs
def matrice_Butcher(s, A, b, c):
But = sympy.Matrix(A)
But = But.col_insert(0, sympy.Matrix(c))
last = [sympy.Symbol(" ")]
last.extend(b)
But = But.row_insert(s,sympy.Matrix(last).T)
display(Math(sympy.latex(sympy.Matrix(But))))
return But
def ordre_1(s, A, b, c, j):
texte = r"\sum_{j=1}^s b_j =" + f"{sum(b).simplify()}"
texte += r"\text{ doit être égale à }1"
display(Math(texte))
Eq_1 = [sympy.Eq( sum(b).simplify(), 1 )]
for i in range(s):
somma = sympy.summation(A[i,j],(j,0,s-1)).simplify()
texte = r'\sum_{j=1}^s a_{'+str(i)+r'j}=' + sympy.latex( somma )
texte += r"\text{ doit être égale à }"+sympy.latex(c[i])
display(Math( texte ))
Eq_1.append(sympy.Eq( somma, c[i] ))
return Eq_1
def ordre_2(s, A, b, c, j):
texte = r'\sum_{j=1}^s b_j c_j=' +sympy.latex(sum([b[i]*c[i] for i in range(s)]).simplify())
texte += r"\text{ doit être égale à }\frac{1}{2}"
display(Math(texte))
Eq_2 = sympy.Eq( sum([b[i]*c[i] for i in range(s)]).simplify(), sympy.Rational(1,2) )
return Eq_2
def ordre_3(s, A, b, c, j):
texte = r'\sum_{j=1}^s b_j c_j^2='
texte += sympy.latex( sum([b[i]*c[i]**2 for i in range(s)]).simplify() )
texte += r"\text{ doit être égale à }\frac{1}{3}"
display(Math(texte))
Eq_3_1 = sympy.Eq( sum([b[i]*c[i]**2 for i in range(s)]).simplify(), sympy.Rational(1,3) )
texte = r'\sum_{i,j=1}^s b_i a_{ij} c_j='
somma = sum([b[i]*A[i,j]*c[j] for j in range(s) for i in range(s)]).simplify()
texte = texte + sympy.latex(somma)
texte += r"\text{ doit être égale à }\frac{1}{6}"
display(Math(texte))
Eq_3_2 = sympy.Eq( sum([b[i]*A[i,j]*c[j] for j in range(s) for i in range(s)]).simplify(), sympy.Rational(1,6) )
return [Eq_3_1, Eq_3_2]
def ordre_4(s, A, b, c, j):
texte = r'\sum_{j=1}^s b_j c_j^3='
texte += sympy.latex( sum([b[i]*c[i]**3 for i in range(s)]).simplify() )
texte += r"\text{ doit être égale à }\frac{1}{4}"
display(Math(texte))
Eq_4_1 = sympy.Eq( sum([b[i]*c[i]**3 for i in range(s)]).simplify(), sympy.Rational(1,4) )
texte = r'\sum_{i,j=1}^s b_i c_i a_{ij} c_j='
somma = sum([b[i]*c[i]*A[i,j]*c[j] for j in range(s) for i in range(s)]).simplify()
texte = texte + sympy.latex(somma)
texte += r"\text{ doit être égale à }\frac{1}{8}"
display(Math(texte))
Eq_4_2 = sympy.Eq( sum([b[i]*c[i]*A[i,j]*c[j] for j in range(s) for i in range(s)]).simplify(), sympy.Rational(1,8) )
texte = r'\sum_{i,j=1}^s b_i a_{ij} c_j^2='
somma = sum([b[i]*A[i,j]*c[j]**2 for j in range(s) for i in range(s)]).simplify()
texte = texte + sympy.latex(somma)
texte += r"\text{ doit être égale à }\frac{1}{12}"
display(Math(texte))
Eq_4_3 = sympy.Eq( sum([b[i]*A[i,j]*c[j]**2 for j in range(s) for i in range(s)]).simplify(), sympy.Rational(1,12) )
texte = r'\sum_{i,j,k=1}^s b_i a_{ij} a_{jk} c_k='
somma = sum([b[i]*A[i,j]*A[j,k]*c[k] for k in range(s) for j in range(s) for i in range(s)]).simplify()
texte = texte + sympy.latex(somma)
texte += r"\text{ doit être égale à }\frac{1}{24}"
display(Math(texte))
Eq_4_4 = sympy.Eq( sum([b[i]*A[i,j]*A[j,k]*c[k] for k in range(s) for j in range(s) for i in range(s)]).simplify(), sympy.Rational(1,24) )
return [Eq_4_1, Eq_4_2, Eq_4_3, Eq_4_4]
##################################################
# Conditions avec s étages
##################################################
s = 2
# paramètres dans le cas générale
# b_0, b_1 = sympy.symbols('b_0 b_1', real=True)
# c_0, c_1 = sympy.symbols('c_0 c_1', real=True)
# a_00, a_01, a_10, a_11 = sympy.symbols('a_00 a_01 a_10 a_11', real=True)
# matrice dans le cas général
# b = [b_0, b_1]
# c = [c_0, c_1]
# A = [[a_00, a_01], [a_10, a_11]]
# matrice dans notre cas particulier
b = [ sympy.Rational(1,4), sympy.Rational(3,4) ]
c = [ 0, sympy.Rational(2,3) ]
A = [ [ sympy.Rational(1,4), -sympy.Rational(1,4)] , [ sympy.Rational(1,4), sympy.Rational(5,12) ] ]
Eqs = ordre_RK(s, A, b, c)
\(\displaystyle \left[\begin{matrix}0 & \frac{1}{4} & - \frac{1}{4}\\\frac{2}{3} & \frac{1}{4} & \frac{5}{12}\\ & \frac{1}{4} & \frac{3}{4}\end{matrix}\right]\)
On a 3 conditions pour avoir consistance = pour être d’ordre 1
\(\displaystyle \sum_{j=1}^s b_j =1\text{ doit être égale à }1\)
\(\displaystyle \sum_{j=1}^s a_{0j}=0\text{ doit être égale à }0\)
\(\displaystyle \sum_{j=1}^s a_{1j}=\frac{2}{3}\text{ doit être égale à }\frac{2}{3}\)
On doit ajouter 1 condition pour être d’ordre 2
\(\displaystyle \sum_{j=1}^s b_j c_j=\frac{1}{2}\text{ doit être égale à }\frac{1}{2}\)
On doit ajouter 2 conditions pour être d’ordre 3
\(\displaystyle \sum_{j=1}^s b_j c_j^2=\frac{1}{3}\text{ doit être égale à }\frac{1}{3}\)
\(\displaystyle \sum_{i,j=1}^s b_i a_{ij} c_j=\frac{1}{6}\text{ doit être égale à }\frac{1}{6}\)
On doit ajouter 4 conditions pour être d’ordre 4
\(\displaystyle \sum_{j=1}^s b_j c_j^3=\frac{2}{9}\text{ doit être égale à }\frac{1}{4}\)
\(\displaystyle \sum_{i,j=1}^s b_i c_i a_{ij} c_j=\frac{5}{36}\text{ doit être égale à }\frac{1}{8}\)
\(\displaystyle \sum_{i,j=1}^s b_i a_{ij} c_j^2=\frac{1}{9}\text{ doit être égale à }\frac{1}{12}\)
\(\displaystyle \sum_{i,j,k=1}^s b_i a_{ij} a_{jk} c_k=\frac{1}{36}\text{ doit être égale à }\frac{1}{24}\)
En conclusion, le schéma est d’ordre 3.
Correction point 3 : A-stabilité
On applique le schéma au problème de Cauchy \(y'(t) = -\beta y(t)\) et \(y(0) = 1\) avec \(\beta>0\) dont la solution est \(y(t)=e^{-\beta t}\).
On obtient alors la relation de récurrence suivante :
Code
u_n = sympy.symbols(r'u_n')
u_np1 = sympy.symbols(r'u_{n+1}')
dt = sympy.symbols(r'h', positive=True)
x = sympy.symbols(r'x', positive=True)
k_0 = sympy.symbols(r'k_0')
k_1 = sympy.symbols(r'k_1')
kk = [k_0, k_1]
beta = sympy.symbols(r'\beta', positive=True)
phi = lambda y: -beta*y
# Eqs = [ sympy.Eq( k_0, phi(u_n+dt/4*(k_0-k_1)) ) ,
# sympy.Eq( k_1, phi(u_n+dt/4*(3*k_0+k_1)) ) ]
Eqs = [ sympy.Eq( kk[i] , phi(u_n + dt*sum([kk[j]*A[i][j] for j in range(s)])) ) for i in range(s) ]
for eq in Eqs:
display(eq)
sol = sympy.solve( Eqs, kk ) # c'est un dictionnaire
display(sol)
KK = [sol[kk[i]] for i in range(s)]
schema = sympy.Eq( u_np1 , (u_n + dt*sum([KK[j]*b[j] for j in range(s)])).factor() )
display(schema)
\(\displaystyle k_{0} = - \beta \left(h \left(\frac{k_{0}}{4} - \frac{k_{1}}{4}\right) + u_{n}\right)\)
\(\displaystyle k_{1} = - \beta \left(h \left(\frac{k_{0}}{4} + \frac{5 k_{1}}{12}\right) + u_{n}\right)\)
\(\displaystyle \left\{ k_{0} : \frac{- 4 \beta^{2} h u_{n} - 6 \beta u_{n}}{\beta^{2} h^{2} + 4 \beta h + 6}, \ k_{1} : - \frac{6 \beta u_{n}}{\beta^{2} h^{2} + 4 \beta h + 6}\right\}\)
\(\displaystyle u_{n+1} = - \frac{2 u_{n} \left(\beta h - 3\right)}{\beta^{2} h^{2} + 4 \beta h + 6}\)
On peut expliciter \(u_n\) en fonction de \(u_0\) et du produit \(\beta h\) (on notera \(x\) le produit \(\beta h\)) :
Code
q = (schema.rhs/u_n).simplify().subs(beta*dt,x)
display(Markdown(f"\(q(x) = {sympy.latex(q)}\)"))
\(q(x) = \frac{6 - 2 x}{x^{2} + 4 x + 6}\)
La suite vérifie \(u_n \xrightarrow[n\to \infty]{} 0\) ssi \(\left|q(x)\right|<1\). En étudiant brièvement la fonction \(q(x)\), on trouve que \(-1<q(x)<1\) pour tout \(x>0\) :
Code
sympy.plot(q, (x,0,12.5), ylim=(-1.5,1.5),
ylabel='q(x)', xlabel='x', title='q(x) en fonction de x')
display(Markdown(f"Est-ce que $|q(x)|<1$ pour tout $x>0$ ? {sympy.solve(abs(q)<1)}"))
Est-ce que \(|q(x)|<1\) pour tout \(x>0\) ? True
Code
# Justifions ce calcul de sympy par une rapide étude de q(x)
# ==============================================================
# q(0)
display(Markdown(f"$q(0) = {q.subs(x,0)}$"))
# q(x) -> 0^- si x -> +\infty
display(Markdown(f"$\\lim_{{x\\to +\\infty}} q(x) = {q.limit(x, sympy.oo)} $"))
# q'(x)
q_prime = sympy.diff(q,x).factor()
display(Markdown(f"$q'(x) = {sympy.latex(q_prime)}$"))
# Elle admer un seul minimum en
# q est décroissante sur [0,x_min] et croissante sur [x_min,+\infty]
x_min = sympy.solve(q_prime,x)
display(Markdown(f"Le minimum de q(x) est atteint en $x = {sympy.latex(x_min[0])}$"))
display(Markdown(f"q'(x)>0 ssi ${sympy.latex(sympy.solve(q_prime>0))}$"))
display(Markdown(f"q'(x)<0 ssi ${sympy.latex(sympy.solve(q_prime<0))}$"))
display(Markdown(f"Valeur du minimum : $q({sympy.latex(x_min[0])}) = {sympy.latex(q.subs(x,x_min[0]))}$ qui est >-1"))
\(q'(x) = \frac{2 \left(x^{2} - 6 x - 18\right)}{\left(x^{2} + 4 x + 6\right)^{2}}\)
Le minimum de q(x) est atteint en \(x = 3 + 3 \sqrt{3}\)
q’(x)>0 ssi \(3 + 3 \sqrt{3} < x\)
q’(x)<0 ssi \(x < 3 + 3 \sqrt{3}\)
Valeur du minimum : \(q(3 + 3 \sqrt{3}) = - \frac{6 \sqrt{3}}{18 + 12 \sqrt{3} + \left(3 + 3 \sqrt{3}\right)^{2}}\) qui est >-1
Correction point 4 : test de l’ordre
Code
##################################################
# EDO
##################################################
t0 = 0
tfinal = 2
y0 = 1
phi = lambda t,y: t*(1-t**2)-y
##################################################
# solution exacte
##################################################
t = sympy.Symbol('t')
y = sympy.Function('y')
edo = sympy.Eq( (y(t)).diff() , phi(t,y(t)) )
solpar = sympy.dsolve(edo , ics={y(t0):y0})
display(solpar)
sol_exacte = sympy.lambdify(t,solpar.rhs,'numpy')
##################################################
# schéma
##################################################
# Paramètres du schéma recuperés depuis la matrice de Butcher obtenue précédemment
cc = np.array(c)
bb = np.array(b)
AA = np.array(A)
s = len(cc)
# Schéma de Runge-Kutta implicite à s étages
def RK(phi, tt, y0):
h = tt[1] - tt[0]
uu = np.zeros_like(tt)
uu[0] = y0
for n in range(len(tt) - 1):
k_init = phi(tt[n], uu[n])
eqs = lambda KK: [ -KK[0] + phi(tt[n] , uu[n] + h/4*( KK[0] - KK[1]) ) ,
-KK[1] + phi(tt[n] + 2/3*h, uu[n] + h/12*( 3*KK[0] + 5*KK[1]) )
]
KK = fsolve( eqs, [k_init,k_init] )
uu[n+1] = uu[n] + h/4*(KK[0]+ 3*KK[1])
# eqs = lambda KK: [ -KK[i] + phi(tt[n] + cc[i]*h, uu[n] + h*sum([AA[i,j]*KK[j] for j in range(s)])) for i in range(s)]
# KK = fsolve( eqs , k_init*np.ones(s) )
# uu[n+1] = uu[n] + h*sum([KK[j]*b[j] for j in range(s)])
return uu
##################################################
# ordre
##################################################
H = []
err = []
plt.figure(figsize=(16,5))
ax1 = plt.subplot(1,2,1)
plt.xlabel('$t$')
plt.ylabel('$y$')
ax1.grid(True)
for N in range(10,100,10):
tt = np.linspace(t0, tfinal, N + 1)
yy = sol_exacte(tt)
uu = RK(phi, tt, y0)
H.append( tt[1] - tt[0] )
err.append( np.linalg.norm(uu-yy,np.inf) )
ax1.plot(tt,uu,label=f'Approchée avec N={N}')
if err[-1]<1.e-10:
break
ax1.plot(tt,yy,label='Exacte') # sur la grille la plus fine
ax1.legend()
ax2 = plt.subplot(1,2,2)
ax2.plot( np.log(H), np.log(err), 'r-o')
plt.xlabel(r'$\ln(h)$')
plt.ylabel(r'$\ln(e)$')
plt.title(f'Le schéma a ordre {np.polyfit(np.log(H),np.log(err),1)[0]:1.2f}')
ax2.grid(True)
\(\displaystyle y{\left(t \right)} = - t^{3} + 3 t^{2} - 5 t + 5 - 4 e^{- t}\)
🎨 Exercice : schéma de Radau IIA (\(s=2\), implicite)
On considère la méthode RK donnée par la matri suivante : \(
\def\arraystretch{2}
\begin{array}{c|cc}
\frac{1}{3} & \frac{5}{12} & -\frac{1}{12} \\
1 & \frac{3}{4} & \frac{1}{4} \\
\hline
& \frac{3}{4} & \frac{1}{4}
\end{array}
\)
Écrire le schéma correspondant.
Déterminer l’ordre de convergence.
Déterminer sous quelle condition sur \(h\) ce schéma est A-stable.
Tester empiriquement l’ordre de convergence de ce schéma sur le problème de Cauchy \(y'(t) = t(1-t^2)-y(t)\) et \(y(0) = 1\) pour \(t\in[0,2]\).
Code
%reset -f
import sympy
sympy.init_printing()
import numpy as np
import matplotlib.pyplot as plt
from scipy.optimize import fsolve
from IPython.display import display, Math, Markdown
prlat = lambda *args : display(Math(''.join( sympy.latex(arg) for arg in args )))
Correction point 1 : schéma
\( \begin{cases}
u_0 = y_0 \\
k_0 = \varphi\Big(t_n+\frac{1}{3}h ,u_n+\frac{h}{12}(5k_0-k_1)\Big) \\
k_1 = \varphi\Big(t_{n+1}, u_n+\frac{h}{4}(3k_0+k_1)\Big)\\
u_{n+1}= u_n + \frac{h}{4}\big(3k_0+k_1\big)
\end{cases}
\)
Il s’agit d’un schéma à \(s=2\) étages implicite.
Correction point 2 : ordre de convergence
D’après la barrière de Butcher, un schéma RK à \(s=2\) étages implicite ne peut pas être d’ordre supérieur à \(s=4\).
On peut bien-sûr écrire les formules à la main, mais on peut aussi utiliser sympy comme suit :
Code
def ordre_RK(s, A=None, b=None, c=None):
j = sympy.symbols('j')
if A is None:
A = sympy.MatrixSymbol('a', s, s)
else:
A = sympy.Matrix(A)
if c is None:
c = sympy.symbols(f'c_0:{s}')
if b is None:
b = sympy.symbols(f'b_0:{s}')
display(Markdown("**Matrice de Butcher**"))
But = matrice_Butcher(s, A, b, c)
Eqs = []
display(Markdown(f"**On a {s+1} conditions pour avoir consistance = pour être d'ordre 1**"))
Eq_1 = ordre_1(s, A, b, c, j)
Eqs.append(Eq_1)
display(Markdown("**On doit ajouter 1 condition pour être d'ordre 2**"))
Eq_2 = ordre_2(s, A, b, c, j)
Eqs.append([Eq_2])
display(Markdown("**On doit ajouter 2 conditions pour être d'ordre 3**"))
Eq_3 = ordre_3(s, A, b, c, j)
Eqs.append(Eq_3)
display(Markdown("**On doit ajouter 4 conditions pour être d'ordre 4**"))
Eq_4 = ordre_4(s, A, b, c, j)
Eqs.append(Eq_4)
return Eqs
def matrice_Butcher(s, A, b, c):
But = sympy.Matrix(A)
But = But.col_insert(0, sympy.Matrix(c))
last = [sympy.Symbol(" ")]
last.extend(b)
But = But.row_insert(s,sympy.Matrix(last).T)
display(Math(sympy.latex(sympy.Matrix(But))))
return But
def ordre_1(s, A, b, c, j):
texte = r"\sum_{j=1}^s b_j =" + f"{sum(b).simplify()}"
texte += r"\text{ doit être égale à }1"
display(Math(texte))
Eq_1 = [sympy.Eq( sum(b).simplify(), 1 )]
for i in range(s):
somma = sympy.summation(A[i,j],(j,0,s-1)).simplify()
texte = r'\sum_{j=1}^s a_{'+str(i)+r'j}=' + sympy.latex( somma )
texte += r"\text{ doit être égale à }"+sympy.latex(c[i])
display(Math( texte ))
Eq_1.append(sympy.Eq( somma, c[i] ))
return Eq_1
def ordre_2(s, A, b, c, j):
texte = r'\sum_{j=1}^s b_j c_j=' +sympy.latex(sum([b[i]*c[i] for i in range(s)]).simplify())
texte += r"\text{ doit être égale à }\frac{1}{2}"
display(Math(texte))
Eq_2 = sympy.Eq( sum([b[i]*c[i] for i in range(s)]).simplify(), sympy.Rational(1,2) )
return Eq_2
def ordre_3(s, A, b, c, j):
texte = r'\sum_{j=1}^s b_j c_j^2='
texte += sympy.latex( sum([b[i]*c[i]**2 for i in range(s)]).simplify() )
texte += r"\text{ doit être égale à }\frac{1}{3}"
display(Math(texte))
Eq_3_1 = sympy.Eq( sum([b[i]*c[i]**2 for i in range(s)]).simplify(), sympy.Rational(1,3) )
texte = r'\sum_{i,j=1}^s b_i a_{ij} c_j='
somma = sum([b[i]*A[i,j]*c[j] for j in range(s) for i in range(s)]).simplify()
texte = texte + sympy.latex(somma)
texte += r"\text{ doit être égale à }\frac{1}{6}"
display(Math(texte))
Eq_3_2 = sympy.Eq( sum([b[i]*A[i,j]*c[j] for j in range(s) for i in range(s)]).simplify(), sympy.Rational(1,6) )
return [Eq_3_1, Eq_3_2]
def ordre_4(s, A, b, c, j):
texte = r'\sum_{j=1}^s b_j c_j^3='
texte += sympy.latex( sum([b[i]*c[i]**3 for i in range(s)]).simplify() )
texte += r"\text{ doit être égale à }\frac{1}{4}"
display(Math(texte))
Eq_4_1 = sympy.Eq( sum([b[i]*c[i]**3 for i in range(s)]).simplify(), sympy.Rational(1,4) )
texte = r'\sum_{i,j=1}^s b_i c_i a_{ij} c_j='
somma = sum([b[i]*c[i]*A[i,j]*c[j] for j in range(s) for i in range(s)]).simplify()
texte = texte + sympy.latex(somma)
texte += r"\text{ doit être égale à }\frac{1}{8}"
display(Math(texte))
Eq_4_2 = sympy.Eq( sum([b[i]*c[i]*A[i,j]*c[j] for j in range(s) for i in range(s)]).simplify(), sympy.Rational(1,8) )
texte = r'\sum_{i,j=1}^s b_i a_{ij} c_j^2='
somma = sum([b[i]*A[i,j]*c[j]**2 for j in range(s) for i in range(s)]).simplify()
texte = texte + sympy.latex(somma)
texte += r"\text{ doit être égale à }\frac{1}{12}"
display(Math(texte))
Eq_4_3 = sympy.Eq( sum([b[i]*A[i,j]*c[j]**2 for j in range(s) for i in range(s)]).simplify(), sympy.Rational(1,12) )
texte = r'\sum_{i,j,k=1}^s b_i a_{ij} a_{jk} c_k='
somma = sum([b[i]*A[i,j]*A[j,k]*c[k] for k in range(s) for j in range(s) for i in range(s)]).simplify()
texte = texte + sympy.latex(somma)
texte += r"\text{ doit être égale à }\frac{1}{24}"
display(Math(texte))
Eq_4_4 = sympy.Eq( sum([b[i]*A[i,j]*A[j,k]*c[k] for k in range(s) for j in range(s) for i in range(s)]).simplify(), sympy.Rational(1,24) )
return [Eq_4_1, Eq_4_2, Eq_4_3, Eq_4_4]
##################################################
# Conditions avec s étages
##################################################
s = 2
# paramètres dans le cas générale
# b_0, b_1 = sympy.symbols('b_0 b_1', real=True)
# c_0, c_1 = sympy.symbols('c_0 c_1', real=True)
# a_00, a_01, a_10, a_11 = sympy.symbols('a_00 a_01 a_10 a_11', real=True)
# matrice dans le cas général
# b = [b_0, b_1]
# c = [c_0, c_1]
# A = [[a_00, a_01], [a_10, a_11]]
# matrice dans notre cas particulier
b = [ sympy.Rational(3,4), sympy.Rational(1,4) ]
c = [ sympy.Rational(1,3) , 1 ]
A = [ [ sympy.Rational(5,12), -sympy.Rational(1,12)] , [ sympy.Rational(3,4), sympy.Rational(1,4) ] ]
Eqs = ordre_RK(s, A, b, c)
\(\displaystyle \left[\begin{matrix}\frac{1}{3} & \frac{5}{12} & - \frac{1}{12}\\1 & \frac{3}{4} & \frac{1}{4}\\ & \frac{3}{4} & \frac{1}{4}\end{matrix}\right]\)
On a 3 conditions pour avoir consistance = pour être d’ordre 1
\(\displaystyle \sum_{j=1}^s b_j =1\text{ doit être égale à }1\)
\(\displaystyle \sum_{j=1}^s a_{0j}=\frac{1}{3}\text{ doit être égale à }\frac{1}{3}\)
\(\displaystyle \sum_{j=1}^s a_{1j}=1\text{ doit être égale à }1\)
On doit ajouter 1 condition pour être d’ordre 2
\(\displaystyle \sum_{j=1}^s b_j c_j=\frac{1}{2}\text{ doit être égale à }\frac{1}{2}\)
On doit ajouter 2 conditions pour être d’ordre 3
\(\displaystyle \sum_{j=1}^s b_j c_j^2=\frac{1}{3}\text{ doit être égale à }\frac{1}{3}\)
\(\displaystyle \sum_{i,j=1}^s b_i a_{ij} c_j=\frac{1}{6}\text{ doit être égale à }\frac{1}{6}\)
On doit ajouter 4 conditions pour être d’ordre 4
\(\displaystyle \sum_{j=1}^s b_j c_j^3=\frac{5}{18}\text{ doit être égale à }\frac{1}{4}\)
\(\displaystyle \sum_{i,j=1}^s b_i c_i a_{ij} c_j=\frac{5}{36}\text{ doit être égale à }\frac{1}{8}\)
\(\displaystyle \sum_{i,j=1}^s b_i a_{ij} c_j^2=\frac{1}{18}\text{ doit être égale à }\frac{1}{12}\)
\(\displaystyle \sum_{i,j,k=1}^s b_i a_{ij} a_{jk} c_k=\frac{1}{36}\text{ doit être égale à }\frac{1}{24}\)
En conclusion, le schéma est d’ordre 3.
Correction point 3 : A-stabilité
On applique le schéma au problème de Cauchy \(y'(t) = -\beta y(t)\) et \(y(0) = 1\) avec \(\beta>0\) dont la solution est \(y(t)=e^{-\beta t}\).
On obtient alors la relation de récurrence suivante :
Code
u_n = sympy.symbols(r'u_n')
u_np1 = sympy.symbols(r'u_{n+1}')
dt = sympy.symbols(r'h', positive=True)
x = sympy.symbols(r'x', positive=True)
k_0 = sympy.symbols(r'k_0')
k_1 = sympy.symbols(r'k_1')
kk = [k_0, k_1]
beta = sympy.symbols(r'\beta', positive=True)
phi = lambda y: -beta*y
Eqs = [ sympy.Eq( kk[i] , phi(u_n + dt*sum([kk[j]*A[i][j] for j in range(s)])) ) for i in range(s) ]
for eq in Eqs:
display(eq)
sol = sympy.solve( Eqs, kk ) # c'est un dictionnaire
KK = [sol[kk[i]] for i in range(s)]
schema = sympy.Eq( u_np1 , u_n + dt*sum([KK[j]*b[j] for j in range(s)]) )
display(schema)
\(\displaystyle k_{0} = - \beta \left(h \left(\frac{5 k_{0}}{12} - \frac{k_{1}}{12}\right) + u_{n}\right)\)
\(\displaystyle k_{1} = - \beta \left(h \left(\frac{3 k_{0}}{4} + \frac{k_{1}}{4}\right) + u_{n}\right)\)
\(\displaystyle u_{n+1} = h \left(\frac{3 \left(- 2 \beta^{2} h u_{n} - 6 \beta u_{n}\right)}{4 \left(\beta^{2} h^{2} + 4 \beta h + 6\right)} + \frac{2 \beta^{2} h u_{n} - 6 \beta u_{n}}{4 \left(\beta^{2} h^{2} + 4 \beta h + 6\right)}\right) + u_{n}\)
Code
display(Math(sympy.latex(sympy.Eq(sympy.Symbol('u_{n+1}'),schema.rhs.simplify()))))
\(\displaystyle u_{n+1} = \frac{2 u_{n} \left(- \beta h + 3\right)}{\beta^{2} h^{2} + 4 \beta h + 6}\)
On peut expliciter \(u_n\) en fonction de \(u_0\) et du produit \(\beta h\) (on notera \(x\) le produit \(\beta h\)) :
Code
q = (schema.rhs/u_n).simplify().subs(beta*dt,x)
display(Math(sympy.latex(sympy.Eq(sympy.Symbol('q(x)'),q.simplify()))))
\(\displaystyle q(x) = \frac{2 \cdot \left(3 - x\right)}{x^{2} + 4 x + 6}\)
La suite vérifie \(u_n \xrightarrow[n\to \infty]{} 0\) ssi \(\left|q(x)\right|<1\). En étudiant brièvement la fonction \(q(x)\), on trouve que \(q(x)<1\) pour tout \(x>0\) :
Code
sympy.plot(q, (x,0,2.5), ylim=(-1.5,1.5),
ylabel='q(x)', xlabel='x', title='q(x) en fonction de x')
sympy.solve(abs(q)<1)
\(\displaystyle \text{True}\)
Correction point 4 : test de l’ordre
Code
##################################################
# EDO
##################################################
t0 = 0
tfinal = 2
y0 = 1
phi = lambda t,y: t*(1-t**2)-y
##################################################
# solution exacte
##################################################
t = sympy.Symbol('t')
y = sympy.Function('y')
edo = sympy.Eq( (y(t)).diff() , phi(t,y(t)) )
solpar = sympy.dsolve(edo , ics={y(t0):y0})
display(solpar)
sol_exacte = sympy.lambdify(t,solpar.rhs,'numpy')
##################################################
# schéma
##################################################
# Paramètres du schéma recuperés depuis la matrice de Butcher obtenue précédemment
cc = np.array(c)
bb = np.array(b)
AA = np.array(A)
s = len(cc)
# Schéma de Runge-Kutta implicite à s étages
def RK(phi, tt, y0):
h = tt[1] - tt[0]
uu = np.zeros_like(tt)
uu[0] = y0
for n in range(len(tt) - 1):
eqs = lambda KK: [ -KK[i] + phi(tt[n] + cc[i]*h, uu[n] + h*sum([AA[i,j]*KK[j] for j in range(s)])) for i in range(s)]
k_init = phi(tt[n], uu[n])
KK = fsolve( eqs , k_init*np.ones(s) )
uu[n+1] = uu[n] + h*sum([KK[j]*b[j] for j in range(s)])
return uu
##################################################
# ordre
##################################################
H = []
err = []
plt.figure(figsize=(16,5))
ax1 = plt.subplot(1,2,1)
plt.xlabel('$t$')
plt.ylabel('$y$')
ax1.grid(True)
N = 10
for k in range(6):
N += 10
tt = np.linspace(t0, tfinal, N + 1)
H.append( tt[1] - tt[0] )
yy = sol_exacte(tt)
uu = RK(phi, tt, y0)
err.append( np.linalg.norm(uu-yy,np.inf) )
ax1.plot(tt,uu,label=f'Approchée avec N={N}')
ax1.plot(tt,yy,label='Exacte') # sur la grille la plus fine
ax1.legend()
ax2 = plt.subplot(1,2,2)
ax2.plot( np.log(H), np.log(err), 'r-o')
plt.xlabel(r'$\ln(h)$')
plt.ylabel(r'$\ln(e)$')
plt.title(f'Le schéma a ordre {np.polyfit(np.log(H),np.log(err),1)[0]:1.2f}')
ax2.grid(True)
\(\displaystyle y{\left(t \right)} = - t^{3} + 3 t^{2} - 5 t + 5 - 4 e^{- t}\)
🎨 Exercice (\(s=3\), explicite)
On considère la méthode RK donnée par la matrice suivante : \(
\def\arraystretch{2}
\begin{array}{c|ccc}
0 & 0 & 0 & 0 \\
\frac{1}{2} & \frac{1}{2} & 0 & 0 \\
1 & 0 & 1 & 0 \\
\hline
& \frac{1}{3} & \frac{1}{3} & \frac{1}{3}
\end{array}
\)
Écrire le schéma correspondant.
Déterminer l’ordre de convergence.
Déterminer sous quelle condition sur \(h\) ce schéma est A-stable.
Tester empiriquement l’ordre de convergence de ce schéma sur le problème de Cauchy \(y'(t) = t(1-t^2)-y(t)\) et \(y(0) = 1\) pour \(t\in[0,2]\).
Code
%reset -f
import sympy
sympy.init_printing()
import numpy as np
import matplotlib.pyplot as plt
# from scipy.optimize import fsolve
from IPython.display import display, Math, Markdown
prlat = lambda *args : display(Math(''.join( sympy.latex(arg) for arg in args )))
Correction point 1 : schéma
\( \begin{cases}
u_0 = y_0 \\
k_0 = \varphi\Big(t_n,u_n\Big) \\
k_1 = \varphi\Big(t_n+\frac{h}{2},u_n+\frac{h}{2}k_0\Big) \\
k_2 = \varphi\Big(t_n+h,u_n+hk_1\Big) \\
u_{n+1}= u_n + h\big(\frac{1}{3}k_0+\frac{1}{3}k_1+\frac{1}{3}k_2\big)
\end{cases}
\)
Il s’agit d’un schéma à \(s=3\) étages explicite.
Correction point 2 : ordre de convergence
D’après la barrière de Butcher, un schéma RK à \(s=3\) étages explicite ne peut pas être d’ordre supérieur à \(s=3\).
On peut bien-sûr écrire les formules à la main, mais on peut aussi utiliser un solveur pour résoudre le système d’équations non-linéaires comme suit :
Code
def ordre_RK(s, A=None, b=None, c=None):
j = sympy.symbols('j')
if A is None:
A = sympy.MatrixSymbol('a', s, s)
else:
A = sympy.Matrix(A)
if c is None:
c = sympy.symbols(f'c_0:{s}')
if b is None:
b = sympy.symbols(f'b_0:{s}')
display(Markdown("**Matrice de Butcher**"))
But = matrice_Butcher(s, A, b, c)
Eqs = []
display(Markdown(f"**On a {s+1} conditions pour avoir consistance = pour être d'ordre 1**"))
Eq_1 = ordre_1(s, A, b, c, j)
Eqs.append(Eq_1)
display(Markdown("**On doit ajouter 1 condition pour être d'ordre 2**"))
Eq_2 = ordre_2(s, A, b, c, j)
Eqs.append([Eq_2])
display(Markdown("**On doit ajouter 2 conditions pour être d'ordre 3**"))
Eq_3 = ordre_3(s, A, b, c, j)
Eqs.append(Eq_3)
# display(Markdown("**On doit ajouter 4 conditions pour être d'ordre 4**"))
# Eq_4 = ordre_4(s, A, b, c, j)
# Eqs.append(Eq_4)
return Eqs
def matrice_Butcher(s, A, b, c):
But = sympy.Matrix(A)
But = But.col_insert(0, sympy.Matrix(c))
last = [sympy.Symbol(" ")]
last.extend(b)
But = But.row_insert(s,sympy.Matrix(last).T)
display(Math(sympy.latex(sympy.Matrix(But))))
return But
def ordre_1(s, A, b, c, j):
texte = r"\sum_{j=1}^s b_j =" + f"{sum(b).simplify()}"
texte += r"\text{ doit être égale à }1"
display(Math(texte))
Eq_1 = [sympy.Eq( sum(b).simplify(), 1 )]
for i in range(s):
somma = sympy.summation(A[i,j],(j,0,s-1)).simplify()
texte = r'\sum_{j=1}^s a_{'+str(i)+r'j}=' + sympy.latex( somma )
texte += r"\text{ doit être égale à }"+sympy.latex(c[i])
display(Math( texte ))
Eq_1.append(sympy.Eq( somma, c[i] ))
return Eq_1
def ordre_2(s, A, b, c, j):
texte = r'\sum_{j=1}^s b_j c_j=' +sympy.latex(sum([b[i]*c[i] for i in range(s)]).simplify())
texte += r"\text{ doit être égale à }\frac{1}{2}"
display(Math(texte))
Eq_2 = sympy.Eq( sum([b[i]*c[i] for i in range(s)]).simplify(), sympy.Rational(1,2) )
return Eq_2
def ordre_3(s, A, b, c, j):
texte = r'\sum_{j=1}^s b_j c_j^2='
texte += sympy.latex( sum([b[i]*c[i]**2 for i in range(s)]).simplify() )
texte += r"\text{ doit être égale à }\frac{1}{3}"
display(Math(texte))
Eq_3_1 = sympy.Eq( sum([b[i]*c[i]**2 for i in range(s)]).simplify(), sympy.Rational(1,3) )
texte = r'\sum_{i,j=1}^s b_i a_{ij} c_j='
somma = sum([b[i]*A[i,j]*c[j] for j in range(s) for i in range(s)]).simplify()
texte = texte + sympy.latex(somma)
texte += r"\text{ doit être égale à }\frac{1}{6}"
display(Math(texte))
Eq_3_2 = sympy.Eq( sum([b[i]*A[i,j]*c[j] for j in range(s) for i in range(s)]).simplify(), sympy.Rational(1,6) )
return [Eq_3_1, Eq_3_2]
def ordre_4(s, A, b, c, j):
texte = r'\sum_{j=1}^s b_j c_j^3='
texte += sympy.latex( sum([b[i]*c[i]**3 for i in range(s)]).simplify() )
texte += r"\text{ doit être égale à }\frac{1}{4}"
display(Math(texte))
Eq_4_1 = sympy.Eq( sum([b[i]*c[i]**3 for i in range(s)]).simplify(), sympy.Rational(1,4) )
texte = r'\sum_{i,j=1}^s b_i c_i a_{ij} c_j='
somma = sum([b[i]*c[i]*A[i,j]*c[j] for j in range(s) for i in range(s)]).simplify()
texte = texte + sympy.latex(somma)
texte += r"\text{ doit être égale à }\frac{1}{8}"
display(Math(texte))
Eq_4_2 = sympy.Eq( sum([b[i]*c[i]*A[i,j]*c[j] for j in range(s) for i in range(s)]).simplify(), sympy.Rational(1,8) )
texte = r'\sum_{i,j=1}^s b_i a_{ij} c_j^2='
somma = sum([b[i]*A[i,j]*c[j]**2 for j in range(s) for i in range(s)]).simplify()
texte = texte + sympy.latex(somma)
texte += r"\text{ doit être égale à }\frac{1}{12}"
display(Math(texte))
Eq_4_3 = sympy.Eq( sum([b[i]*A[i,j]*c[j]**2 for j in range(s) for i in range(s)]).simplify(), sympy.Rational(1,12) )
texte = r'\sum_{i,j,k=1}^s b_i a_{ij} a_{jk} c_k='
somma = sum([b[i]*A[i,j]*A[j,k]*c[k] for k in range(s) for j in range(s) for i in range(s)]).simplify()
texte = texte + sympy.latex(somma)
texte += r"\text{ doit être égale à }\frac{1}{24}"
display(Math(texte))
Eq_4_4 = sympy.Eq( sum([b[i]*A[i,j]*A[j,k]*c[k] for k in range(s) for j in range(s) for i in range(s)]).simplify(), sympy.Rational(1,24) )
return [Eq_4_1, Eq_4_2, Eq_4_3, Eq_4_4]
##################################################
# Conditions avec s étages
##################################################
s = 3
# paramètres dans le cas générale
# b_0, b_1, b_2 = sympy.symbols('b_0 b_1 b_2', real=True)
# c_0, c_1, c_2 = sympy.symbols('c_0 c_1 c_2', real=True)
# a_00, a_01, a_02, a_10, a_11, a_12, a_20, a_21, a_22 = sympy.symbols('a_00 a_01 a_02 a_10 a_11 a_12 a_20 a_21 a_22', real=True)
# matrice dans le cas général
# b = [b_0, b_1, b_2]
# c = [c_0, c_1, c_2]
# A = [[a_00, a_01, a_02], [a_10, a_11, a_12], [a_20, a_21, a_22]]
# matrice dans notre cas particulier
b = [ sympy.Rational(1,3), sympy.Rational(1,3), sympy.Rational(1,3)]
c = [ 0, sympy.Rational(1,2), 1 ]
A = [[ 0, 0, 0],
[ sympy.Rational(1,2), 0, 0],
[ 0, 1, 0]]
Eqs = ordre_RK(s, A, b, c)
\(\displaystyle \left[\begin{matrix}0 & 0 & 0 & 0\\\frac{1}{2} & \frac{1}{2} & 0 & 0\\1 & 0 & 1 & 0\\ & \frac{1}{3} & \frac{1}{3} & \frac{1}{3}\end{matrix}\right]\)
On a 4 conditions pour avoir consistance = pour être d’ordre 1
\(\displaystyle \sum_{j=1}^s b_j =1\text{ doit être égale à }1\)
\(\displaystyle \sum_{j=1}^s a_{0j}=0\text{ doit être égale à }0\)
\(\displaystyle \sum_{j=1}^s a_{1j}=\frac{1}{2}\text{ doit être égale à }\frac{1}{2}\)
\(\displaystyle \sum_{j=1}^s a_{2j}=1\text{ doit être égale à }1\)
On doit ajouter 1 condition pour être d’ordre 2
\(\displaystyle \sum_{j=1}^s b_j c_j=\frac{1}{2}\text{ doit être égale à }\frac{1}{2}\)
On doit ajouter 2 conditions pour être d’ordre 3
\(\displaystyle \sum_{j=1}^s b_j c_j^2=\frac{5}{12}\text{ doit être égale à }\frac{1}{3}\)
\(\displaystyle \sum_{i,j=1}^s b_i a_{ij} c_j=\frac{1}{6}\text{ doit être égale à }\frac{1}{6}\)
En conclusion, le schéma est d’ordre 2.
Correction point 3 : A-stabilité
On applique le schéma au problème de Cauchy \(y'(t) = -\beta y(t)\) et \(y(0) = 1\) avec \(\beta>0\) dont la solution est \(y(t)=e^{-\beta t}\).
On obtient alors la relation de récurrence suivante :
Code
u_n = sympy.symbols(r'u_n')
u_np1 = sympy.symbols(r'u_{n+1}')
dt = sympy.symbols(r'h', positive=True)
x = sympy.symbols(r'x', positive=True)
k_0 = sympy.symbols(r'k_0')
k_1 = sympy.symbols(r'k_1')
k_2 = sympy.symbols(r'k_2')
kk = [k_0, k_1, k_2]
beta = sympy.symbols(r'\beta', positive=True)
phi = lambda y: -beta*y
Eqs = [ sympy.Eq( kk[i] , phi(u_n + dt*sum([kk[j]*A[i][j] for j in range(s)])) ) for i in range(s) ]
for eq in Eqs:
display(eq)
sol = sympy.solve( Eqs, kk ) # c'est un dictionnaire
KK = [sol[kk[i]] for i in range(s)]
schema = sympy.Eq( u_np1 , u_n + dt*sum([KK[j]*b[j] for j in range(s)]) )
display(schema)
\(\displaystyle k_{0} = - \beta u_{n}\)
\(\displaystyle k_{1} = - \beta \left(\frac{h k_{0}}{2} + u_{n}\right)\)
\(\displaystyle k_{2} = - \beta \left(h k_{1} + u_{n}\right)\)
\(\displaystyle u_{n+1} = h \left(- \frac{\beta^{3} h^{2} u_{n}}{6} + \frac{\beta^{2} h u_{n}}{2} - \beta u_{n}\right) + u_{n}\)
Code
display(Math(sympy.latex(sympy.Eq(sympy.Symbol('u_{n+1}'),schema.rhs.simplify()))))
\(\displaystyle u_{n+1} = \frac{u_{n} \left(- \beta h \left(\beta^{2} h^{2} - 3 \beta h + 6\right) + 6\right)}{6}\)
On peut expliciter \(u_n\) en fonction de \(u_0\) et du produit \(\beta h\) (on notera \(x\) le produit \(\beta h\)) :
Code
q = (schema.rhs/u_n).simplify().subs(beta*dt,x)
display(Math(sympy.latex(sympy.Eq(sympy.Symbol('q(x)'),q.simplify()))))
\(\displaystyle q(x) = - \frac{x \left(x^{2} - 3 x + 6\right)}{6} + 1\)
La suite vérifie \(u_n \xrightarrow[n\to \infty]{} 0\) ssi \(\left|q(x)\right|<1\). En étudiant brièvement la fonction \(q(x)\), on trouve que \(q(x)<1\) ssi \(x<6\) donné ci-dessous:.
Code
sympy.plot(q, (x,0,4), ylim=(-1.5,1.5),
ylabel='q(x)', xlabel='x', title='q(x) en fonction de x')
sol = sympy.solveset(q+1, x, domain=sympy.S.Reals)
display(Markdown(f"$\\beta h<{sol.args[0].evalf()}$"))
\(\beta h<2.51274532661833\)
Correction point 4 : test de l’ordre
Code
##################################################
# EDO
##################################################
t0 = 0
tfinal = 2
y0 = 1
phi = lambda t,y: t*(1-t**2)-y
##################################################
# solution exacte
##################################################
t = sympy.Symbol('t')
y = sympy.Function('y')
edo = sympy.Eq( (y(t)).diff() , phi(t,y(t)) )
solpar = sympy.dsolve(edo , ics={y(t0):y0})
display(solpar)
sol_exacte = sympy.lambdify(t,solpar.rhs,'numpy')
##################################################
# schéma
##################################################
# Paramètres du schéma recuperés depuis la matrice de Butcher obtenue précédemment
cc = np.array(c)
bb = np.array(b)
AA = np.array(A)
s = len(cc)
# Schéma de Runge-Kutta implicite à s étages
def RK(phi, tt, y0):
h = tt[1] - tt[0]
uu = np.zeros_like(tt)
uu[0] = y0
for n in range(len(tt) - 1):
k_0 = phi(tt[n], uu[n])
k_1 = phi(tt[n]+cc[1]*h, uu[n]+h*AA[1,0]*k_0)
k_2 = phi(tt[n]+cc[2]*h, uu[n]+h*(AA[2,0]*k_0+AA[2,1]*k_1))
KK = [k_0, k_1, k_2]
uu[n+1] = uu[n] + h*sum([KK[j]*b[j] for j in range(s)])
return uu
##################################################
# ordre
##################################################
H = []
err = []
plt.figure(figsize=(16,5))
ax1 = plt.subplot(1,2,1)
plt.xlabel('$t$')
plt.ylabel('$y$')
ax1.grid(True)
N = 10
for k in range(6):
N += 10
tt = np.linspace(t0, tfinal, N + 1)
H.append( tt[1] - tt[0] )
yy = sol_exacte(tt)
uu = RK(phi, tt, y0)
err.append( np.linalg.norm(uu-yy,np.inf) )
ax1.plot(tt,uu,label=f'Approchée avec N={N}')
ax1.plot(tt,yy,label='Exacte') # sur la grille la plus fine
ax1.legend()
ax2 = plt.subplot(1,2,2)
ax2.plot( np.log(H), np.log(err), 'r-o')
plt.xlabel(r'$\ln(h)$')
plt.ylabel(r'$\ln(e)$')
plt.title(f'Le schéma a ordre {np.polyfit(np.log(H),np.log(err),1)[0]:1.2f}')
ax2.grid(True)
\(\displaystyle y{\left(t \right)} = - t^{3} + 3 t^{2} - 5 t + 5 - 4 e^{- t}\)
🎨 Exercice (\(s=3\), implicite)
On considère la méthode RK donnée par la matrice suivante : \(
\def\arraystretch{2}
\begin{array}{c|ccc}
0 & 0 & 0 & 0 \\
\frac{1}{2} & \frac{5}{24} & \frac{1}{3} & -\frac{1}{24} \\
1 & 0 & 1 & 0 \\
\hline
& \frac{1}{6} & \frac{2}{3} & \frac{1}{6}
\end{array}
\)
Écrire le schéma correspondant.
Déterminer l’ordre de convergence.
Déterminer sous quelle condition sur \(h\) ce schéma est A-stable.
Tester empiriquement l’ordre de convergence de ce schéma sur le problème de Cauchy \(y'(t) = -y(t)\) et \(y(0) = 1\) pour \(t\in[0,10]\).
Code
%reset -f
import sympy
sympy.init_printing()
import numpy as np
import matplotlib.pyplot as plt
from scipy.optimize import fsolve
from IPython.display import display, Math, Markdown
prlat = lambda *args : display(Math(''.join( sympy.latex(arg) for arg in args )))
Correction point 1 : schéma
\( \begin{cases}
u_0 = y_0 \\
k_0 = \varphi\Big(t_n,u_n\Big) \\
k_1 = \varphi\Big(t_n+\frac{h}{2},u_n+h\big(\frac{5}{24}k_0+\frac{1}{3}k_1-\frac{1}{24}k_2\big)\Big) \\
k_2 = \varphi\Big(t_n+h,u_n+hk_1\Big) \\
u_{n+1}= u_n + h\left(\frac{1}{6}k_0+\frac{2}{3}k_1+\frac{1}{6}k_2\right)
\end{cases}
\)
Il s’agit d’un schéma à \(s=3\) étages implicite.
Correction point 2 : ordre de convergence
D’après la barrière de Butcher, un schéma RK à \(s=3\) étages implicite ne peut pas être d’ordre supérieur à \(s=6\).
On peut bien-sûr écrire les formules à la main, mais on peut aussi utiliser un solveur pour résoudre le système d’équations non-linéaires comme suit :
Code
def ordre_RK(s, A=None, b=None, c=None):
j = sympy.symbols('j')
if A is None:
A = sympy.MatrixSymbol('a', s, s)
else:
A = sympy.Matrix(A)
if c is None:
c = sympy.symbols(f'c_0:{s}')
if b is None:
b = sympy.symbols(f'b_0:{s}')
display(Markdown("**Matrice de Butcher**"))
But = matrice_Butcher(s, A, b, c)
Eqs = []
display(Markdown(f"**On a {s+1} conditions pour avoir consistance = pour être d'ordre 1**"))
Eq_1 = ordre_1(s, A, b, c, j)
Eqs.append(Eq_1)
display(Markdown("**On doit ajouter 1 condition pour être d'ordre 2**"))
Eq_2 = ordre_2(s, A, b, c, j)
Eqs.append([Eq_2])
display(Markdown("**On doit ajouter 2 conditions pour être d'ordre 3**"))
Eq_3 = ordre_3(s, A, b, c, j)
Eqs.append(Eq_3)
display(Markdown("**On doit ajouter 4 conditions pour être d'ordre 4**"))
Eq_4 = ordre_4(s, A, b, c, j)
Eqs.append(Eq_4)
return Eqs
def matrice_Butcher(s, A, b, c):
But = sympy.Matrix(A)
But = But.col_insert(0, sympy.Matrix(c))
last = [sympy.Symbol(" ")]
last.extend(b)
But = But.row_insert(s,sympy.Matrix(last).T)
display(Math(sympy.latex(sympy.Matrix(But))))
return But
def ordre_1(s, A, b, c, j):
texte = r"\sum_{j=1}^s b_j =" + f"{sum(b).simplify()}"
texte += r"\text{ doit être égale à }1"
display(Math(texte))
Eq_1 = [sympy.Eq( sum(b).simplify(), 1 )]
for i in range(s):
somma = sympy.summation(A[i,j],(j,0,s-1)).simplify()
texte = r'\sum_{j=1}^s a_{'+str(i)+r'j}=' + sympy.latex( somma )
texte += r"\text{ doit être égale à }"+sympy.latex(c[i])
display(Math( texte ))
Eq_1.append(sympy.Eq( somma, c[i] ))
return Eq_1
def ordre_2(s, A, b, c, j):
texte = r'\sum_{j=1}^s b_j c_j=' +sympy.latex(sum([b[i]*c[i] for i in range(s)]).simplify())
texte += r"\text{ doit être égale à }\frac{1}{2}"
display(Math(texte))
Eq_2 = sympy.Eq( sum([b[i]*c[i] for i in range(s)]).simplify(), sympy.Rational(1,2) )
return Eq_2
def ordre_3(s, A, b, c, j):
texte = r'\sum_{j=1}^s b_j c_j^2='
texte += sympy.latex( sum([b[i]*c[i]**2 for i in range(s)]).simplify() )
texte += r"\text{ doit être égale à }\frac{1}{3}"
display(Math(texte))
Eq_3_1 = sympy.Eq( sum([b[i]*c[i]**2 for i in range(s)]).simplify(), sympy.Rational(1,3) )
texte = r'\sum_{i,j=1}^s b_i a_{ij} c_j='
somma = sum([b[i]*A[i,j]*c[j] for j in range(s) for i in range(s)]).simplify()
texte = texte + sympy.latex(somma)
texte += r"\text{ doit être égale à }\frac{1}{6}"
display(Math(texte))
Eq_3_2 = sympy.Eq( sum([b[i]*A[i,j]*c[j] for j in range(s) for i in range(s)]).simplify(), sympy.Rational(1,6) )
return [Eq_3_1, Eq_3_2]
def ordre_4(s, A, b, c, j):
texte = r'\sum_{j=1}^s b_j c_j^3='
texte += sympy.latex( sum([b[i]*c[i]**3 for i in range(s)]).simplify() )
texte += r"\text{ doit être égale à }\frac{1}{4}"
display(Math(texte))
Eq_4_1 = sympy.Eq( sum([b[i]*c[i]**3 for i in range(s)]).simplify(), sympy.Rational(1,4) )
texte = r'\sum_{i,j=1}^s b_i c_i a_{ij} c_j='
somma = sum([b[i]*c[i]*A[i,j]*c[j] for j in range(s) for i in range(s)]).simplify()
texte = texte + sympy.latex(somma)
texte += r"\text{ doit être égale à }\frac{1}{8}"
display(Math(texte))
Eq_4_2 = sympy.Eq( sum([b[i]*c[i]*A[i,j]*c[j] for j in range(s) for i in range(s)]).simplify(), sympy.Rational(1,8) )
texte = r'\sum_{i,j=1}^s b_i a_{ij} c_j^2='
somma = sum([b[i]*A[i,j]*c[j]**2 for j in range(s) for i in range(s)]).simplify()
texte = texte + sympy.latex(somma)
texte += r"\text{ doit être égale à }\frac{1}{12}"
display(Math(texte))
Eq_4_3 = sympy.Eq( sum([b[i]*A[i,j]*c[j]**2 for j in range(s) for i in range(s)]).simplify(), sympy.Rational(1,12) )
texte = r'\sum_{i,j,k=1}^s b_i a_{ij} a_{jk} c_k='
somma = sum([b[i]*A[i,j]*A[j,k]*c[k] for k in range(s) for j in range(s) for i in range(s)]).simplify()
texte = texte + sympy.latex(somma)
texte += r"\text{ doit être égale à }\frac{1}{24}"
display(Math(texte))
Eq_4_4 = sympy.Eq( sum([b[i]*A[i,j]*A[j,k]*c[k] for k in range(s) for j in range(s) for i in range(s)]).simplify(), sympy.Rational(1,24) )
return [Eq_4_1, Eq_4_2, Eq_4_3, Eq_4_4]
##################################################
# Conditions avec s étages
##################################################
s = 3
# paramètres dans le cas générale
# b_0, b_1, b_2 = sympy.symbols('b_0 b_1 b_2', real=True)
# c_0, c_1, c_2 = sympy.symbols('c_0 c_1 c_2', real=True)
# a_00, a_01, a_02, a_10, a_11, a_12, a_20, a_21, a_22 = sympy.symbols('a_00 a_01 a_02 a_10 a_11 a_12 a_20 a_21 a_22', real=True)
# matrice dans le cas général
# b = [b_0, b_1, b_2]
# c = [c_0, c_1, c_2]
# A = [[a_00, a_01, a_02], [a_10, a_11, a_12], [a_20, a_21, a_22]]
# matrice dans notre cas particulier
b = [ sympy.Rational(1,6), sympy.Rational(4,6), sympy.Rational(1,6)]
c = [ 0, sympy.Rational(1,2), 1 ]
A = [[ 0, 0, 0],
[ sympy.Rational(5,24), sympy.Rational(1,3), -sympy.Rational(1,24)],
[ 0, 1, 0]]
Eqs = ordre_RK(s, A, b, c)
\(\displaystyle \left[\begin{matrix}0 & 0 & 0 & 0\\\frac{1}{2} & \frac{5}{24} & \frac{1}{3} & - \frac{1}{24}\\1 & 0 & 1 & 0\\ & \frac{1}{6} & \frac{2}{3} & \frac{1}{6}\end{matrix}\right]\)
On a 4 conditions pour avoir consistance = pour être d’ordre 1
\(\displaystyle \sum_{j=1}^s b_j =1\text{ doit être égale à }1\)
\(\displaystyle \sum_{j=1}^s a_{0j}=0\text{ doit être égale à }0\)
\(\displaystyle \sum_{j=1}^s a_{1j}=\frac{1}{2}\text{ doit être égale à }\frac{1}{2}\)
\(\displaystyle \sum_{j=1}^s a_{2j}=1\text{ doit être égale à }1\)
On doit ajouter 1 condition pour être d’ordre 2
\(\displaystyle \sum_{j=1}^s b_j c_j=\frac{1}{2}\text{ doit être égale à }\frac{1}{2}\)
On doit ajouter 2 conditions pour être d’ordre 3
\(\displaystyle \sum_{j=1}^s b_j c_j^2=\frac{1}{3}\text{ doit être égale à }\frac{1}{3}\)
\(\displaystyle \sum_{i,j=1}^s b_i a_{ij} c_j=\frac{1}{6}\text{ doit être égale à }\frac{1}{6}\)
On doit ajouter 4 conditions pour être d’ordre 4
\(\displaystyle \sum_{j=1}^s b_j c_j^3=\frac{1}{4}\text{ doit être égale à }\frac{1}{4}\)
\(\displaystyle \sum_{i,j=1}^s b_i c_i a_{ij} c_j=\frac{1}{8}\text{ doit être égale à }\frac{1}{8}\)
\(\displaystyle \sum_{i,j=1}^s b_i a_{ij} c_j^2=\frac{5}{72}\text{ doit être égale à }\frac{1}{12}\)
\(\displaystyle \sum_{i,j,k=1}^s b_i a_{ij} a_{jk} c_k=\frac{5}{144}\text{ doit être égale à }\frac{1}{24}\)
En conclusion, le schéma est d’ordre 3.
Correction point 3 : A-stabilité
On applique le schéma au problème de Cauchy \(y'(t) = -\beta y(t)\) et \(y(0) = 1\) avec \(\beta>0\) dont la solution est \(y(t)=e^{-\beta t}\).
On obtient alors la relation de récurrence suivante :
Code
u_n = sympy.symbols(r'u_n')
u_np1 = sympy.symbols(r'u_{n+1}')
dt = sympy.symbols(r'h', positive=True)
x = sympy.symbols(r'x', positive=True)
k_0 = sympy.symbols(r'k_0')
k_1 = sympy.symbols(r'k_1')
k_2 = sympy.symbols(r'k_2')
kk = [k_0, k_1, k_2]
beta = sympy.symbols(r'\beta', positive=True)
phi = lambda y: -beta*y
Eqs = [ sympy.Eq( kk[i] , phi(u_n + dt*sum([kk[j]*A[i][j] for j in range(s)])) ) for i in range(s) ]
for eq in Eqs:
display(eq)
sol = sympy.solve( Eqs, kk ) # c'est un dictionnaire
KK = [sol[kk[i]] for i in range(s)]
schema = sympy.Eq( u_np1 , u_n + dt*sum([KK[j]*b[j] for j in range(s)]) )
display(schema)
\(\displaystyle k_{0} = - \beta u_{n}\)
\(\displaystyle k_{1} = - \beta \left(h \left(\frac{5 k_{0}}{24} + \frac{k_{1}}{3} - \frac{k_{2}}{24}\right) + u_{n}\right)\)
\(\displaystyle k_{2} = - \beta \left(h k_{1} + u_{n}\right)\)
\(\displaystyle u_{n+1} = h \left(- \frac{\beta u_{n}}{6} + \frac{2 \cdot \left(4 \beta^{2} h u_{n} - 24 \beta u_{n}\right)}{3 \left(\beta^{2} h^{2} + 8 \beta h + 24\right)} + \frac{- 5 \beta^{3} h^{2} u_{n} + 16 \beta^{2} h u_{n} - 24 \beta u_{n}}{6 \left(\beta^{2} h^{2} + 8 \beta h + 24\right)}\right) + u_{n}\)
Code
display(Math(sympy.latex(sympy.Eq(sympy.Symbol('u_{n+1}'),schema.rhs.simplify()))))
\(\displaystyle u_{n+1} = \frac{u_{n} \left(- \beta^{3} h^{3} + 5 \beta^{2} h^{2} - 16 \beta h + 24\right)}{\beta^{2} h^{2} + 8 \beta h + 24}\)
On peut expliciter \(u_n\) en fonction de \(u_0\) et du produit \(\beta h\) (on notera \(x\) le produit \(\beta h\)) :
Code
q = (schema.rhs/u_n).simplify().subs(beta*dt,x)
display(Math(sympy.latex(sympy.Eq(sympy.Symbol('q(x)'),q.simplify()))))
\(\displaystyle q(x) = \frac{- x^{3} + 5 x^{2} - 16 x + 24}{x^{2} + 8 x + 24}\)
La suite vérifie \(u_n \xrightarrow[n\to \infty]{} 0\) ssi \(\left|q(x)\right|<1\). En étudiant brièvement la fonction \(q(x)\), on trouve que \(q(x)<1\) ssi \(x<6\) donné ci-dessous:.
Code
sympy.plot(q, (x,0,10), ylim=(-1.5,1.5),
ylabel='q(x)', xlabel='x', title='q(x) en fonction de x')
sol = sympy.solveset(q+1, x, domain=sympy.S.Reals)
display(Markdown(f"$\\beta h<{sol.args[0]}$"))
Correction point 4 : test de l’ordre
Code
##################################################
# EDO
##################################################
t0 = 0
tfinal = 10
y0 = 1
phi = lambda t,y: -y
##################################################
# solution exacte
##################################################
t = sympy.Symbol('t')
y = sympy.Function('y')
edo = sympy.Eq( (y(t)).diff() , phi(t,y(t)) )
solpar = sympy.dsolve(edo , ics={y(t0):y0})
display(solpar)
sol_exacte = sympy.lambdify(t,solpar.rhs,'numpy')
##################################################
# schéma
##################################################
# Paramètres du schéma recuperés depuis la matrice de Butcher obtenue précédemment
cc = np.array(c)
bb = np.array(b)
AA = np.array(A)
s = len(cc)
# Schéma de Runge-Kutta implicite à s étages
def RK(phi, tt, y0):
h = tt[1] - tt[0]
uu = np.zeros_like(tt)
uu[0] = y0
for n in range(len(tt) - 1):
k_init = phi(tt[n],uu[n])
KK = fsolve( lambda kk: [ -kk[i] + phi( tt[n]+cc[i]*h , uu[n] + h*sum([kk[j]*AA[i,j] for j in range(s)]) ) for i in range(s) ], k_init*np.ones((s,1)) )
uu[n+1] = uu[n] + h*sum([KK[j]*b[j] for j in range(s)])
return uu
##################################################
# ordre
##################################################
H = []
err = []
plt.figure(figsize=(16,5))
ax1 = plt.subplot(1,2,1)
plt.xlabel('$t$')
plt.ylabel('$y$')
ax1.grid(True)
N = 10
for k in range(6):
N += 10
tt = np.linspace(t0, tfinal, N + 1)
H.append( tt[1] - tt[0] )
yy = sol_exacte(tt)
uu = RK(phi, tt, y0)
err.append( np.linalg.norm(uu-yy,np.inf) )
ax1.plot(tt,uu,label=f'Approchée avec N={N}')
ax1.plot(tt,yy,label='Exacte') # sur la grille la plus fine
ax1.legend()
ax2 = plt.subplot(1,2,2)
ax2.plot( np.log(H), np.log(err), 'r-o')
plt.xlabel(r'$\ln(h)$')
plt.ylabel(r'$\ln(e)$')
plt.title(f'Le schéma a ordre {np.polyfit(np.log(H),np.log(err),1)[0]:1.2f}')
ax2.grid(True)
\(\displaystyle y{\left(t \right)} = e^{- t}\)
🎨 Exercice (\(s=3\), explicite avec paramètres)
On considère la méthode RK donnée par la matrice suivante : \(
\def\arraystretch{2}
\begin{array}{c|ccc}
0 & 0 & 0 & 0 \\
\frac{1}{3} & \frac{1}{3} & 0 & 0 \\
\frac{2}{3} & 0 & \frac{2}{3} & 0 \\
\hline
& b_0 & b_1 & 0
\end{array}
\)
Écrire le schéma correspondant.
Déterminer \(b_0\) et \(b_1\) pour que l’ordre de convergence soit maximal. Dans la suite de l’exercice on prendra ces valeurs.
Déterminer sous quelle condition sur \(h\) ce schéma est A-stable.
Tester empiriquement l’ordre de convergence de ce schéma sur le problème de Cauchy \(y'(t) = y(t)(1-y(t))t\) et \(y(0) = 2\) pour \(t\in[0,2]\).
Code
%reset -f
import sympy
sympy.init_printing()
import numpy as np
import matplotlib.pyplot as plt
# from scipy.optimize import fsolve
from IPython.display import display, Math, Markdown
prlat = lambda *args : display(Math(''.join( sympy.latex(arg) for arg in args )))
Correction point 1 : schéma
\( \begin{cases}
u_0 = y_0 \\
k_0 = \varphi\Big(t_n,u_n\Big) \\
k_1 = \varphi\Big(t_n+\frac{h}{3},u_n+\frac{h}{3}k_0\Big) \\
k_2 = \varphi\Big(t_n+\frac{2}{3}h,u_n+\frac{2}{3}hk_1\Big) \\
u_{n+1}= u_n + h\big(b_0k_0+b_1k_1\big)
\end{cases}
\)
Il s’agit d’un schéma à \(s=3\) étages explicite.
Correction point 2 : ordre de convergence
D’après la barrière de Butcher, un schéma RK à \(s=3\) étages explicite ne peut pas être d’ordre supérieur à \(s=3\).
On peut bien-sûr écrire les formules à la main, mais on peut aussi utiliser sympy comme suit :
Code
def ordre_RK(s, A=None, b=None, c=None):
j = sympy.symbols('j')
if A is None:
A = sympy.MatrixSymbol('a', s, s)
else:
A = sympy.Matrix(A)
if c is None:
c = sympy.symbols(f'c_0:{s}')
if b is None:
b = sympy.symbols(f'b_0:{s}')
display(Markdown("**Matrice de Butcher**"))
But = matrice_Butcher(s, A, b, c)
Eqs = []
display(Markdown(f"**On a {s+1} conditions pour avoir consistance = pour être d'ordre 1**"))
Eq_1 = ordre_1(s, A, b, c, j)
Eqs.append(Eq_1)
display(Markdown("**On doit ajouter 1 condition pour être d'ordre 2**"))
Eq_2 = ordre_2(s, A, b, c, j)
Eqs.append([Eq_2])
display(Markdown("**On doit ajouter 2 conditions pour être d'ordre 3**"))
Eq_3 = ordre_3(s, A, b, c, j)
Eqs.append(Eq_3)
# display(Markdown("**On doit ajouter 4 conditions pour être d'ordre 4**"))
# Eq_4 = ordre_4(s, A, b, c, j)
# Eqs.append(Eq_4)
return Eqs
def matrice_Butcher(s, A, b, c):
But = sympy.Matrix(A)
But = But.col_insert(0, sympy.Matrix(c))
last = [sympy.Symbol(" ")]
last.extend(b)
But = But.row_insert(s,sympy.Matrix(last).T)
display(Math(sympy.latex(sympy.Matrix(But))))
return But
def ordre_1(s, A, b, c, j):
texte = r"\sum_{j=1}^s b_j =" + f"{sum(b).simplify()}"
texte += r"\text{ doit être égale à }1"
display(Math(texte))
Eq_1 = [sympy.Eq( sum(b).simplify(), 1 )]
for i in range(s):
somma = sympy.summation(A[i,j],(j,0,s-1)).simplify()
texte = r'\sum_{j=1}^s a_{'+str(i)+r'j}=' + sympy.latex( somma )
texte += r"\text{ doit être égale à }"+sympy.latex(c[i])
display(Math( texte ))
Eq_1.append(sympy.Eq( somma, c[i] ))
return Eq_1
def ordre_2(s, A, b, c, j):
texte = r'\sum_{j=1}^s b_j c_j=' +sympy.latex(sum([b[i]*c[i] for i in range(s)]).simplify())
texte += r"\text{ doit être égale à }\frac{1}{2}"
display(Math(texte))
Eq_2 = sympy.Eq( sum([b[i]*c[i] for i in range(s)]).simplify(), sympy.Rational(1,2) )
return Eq_2
def ordre_3(s, A, b, c, j):
texte = r'\sum_{j=1}^s b_j c_j^2='
texte += sympy.latex( sum([b[i]*c[i]**2 for i in range(s)]).simplify() )
texte += r"\text{ doit être égale à }\frac{1}{3}"
display(Math(texte))
Eq_3_1 = sympy.Eq( sum([b[i]*c[i]**2 for i in range(s)]).simplify(), sympy.Rational(1,3) )
texte = r'\sum_{i,j=1}^s b_i a_{ij} c_j='
somma = sum([b[i]*A[i,j]*c[j] for j in range(s) for i in range(s)]).simplify()
texte = texte + sympy.latex(somma)
texte += r"\text{ doit être égale à }\frac{1}{6}"
display(Math(texte))
Eq_3_2 = sympy.Eq( sum([b[i]*A[i,j]*c[j] for j in range(s) for i in range(s)]).simplify(), sympy.Rational(1,6) )
return [Eq_3_1, Eq_3_2]
def ordre_4(s, A, b, c, j):
texte = r'\sum_{j=1}^s b_j c_j^3='
texte += sympy.latex( sum([b[i]*c[i]**3 for i in range(s)]).simplify() )
texte += r"\text{ doit être égale à }\frac{1}{4}"
display(Math(texte))
Eq_4_1 = sympy.Eq( sum([b[i]*c[i]**3 for i in range(s)]).simplify(), sympy.Rational(1,4) )
texte = r'\sum_{i,j=1}^s b_i c_i a_{ij} c_j='
somma = sum([b[i]*c[i]*A[i,j]*c[j] for j in range(s) for i in range(s)]).simplify()
texte = texte + sympy.latex(somma)
texte += r"\text{ doit être égale à }\frac{1}{8}"
display(Math(texte))
Eq_4_2 = sympy.Eq( sum([b[i]*c[i]*A[i,j]*c[j] for j in range(s) for i in range(s)]).simplify(), sympy.Rational(1,8) )
texte = r'\sum_{i,j=1}^s b_i a_{ij} c_j^2='
somma = sum([b[i]*A[i,j]*c[j]**2 for j in range(s) for i in range(s)]).simplify()
texte = texte + sympy.latex(somma)
texte += r"\text{ doit être égale à }\frac{1}{12}"
display(Math(texte))
Eq_4_3 = sympy.Eq( sum([b[i]*A[i,j]*c[j]**2 for j in range(s) for i in range(s)]).simplify(), sympy.Rational(1,12) )
texte = r'\sum_{i,j,k=1}^s b_i a_{ij} a_{jk} c_k='
somma = sum([b[i]*A[i,j]*A[j,k]*c[k] for k in range(s) for j in range(s) for i in range(s)]).simplify()
texte = texte + sympy.latex(somma)
texte += r"\text{ doit être égale à }\frac{1}{24}"
display(Math(texte))
Eq_4_4 = sympy.Eq( sum([b[i]*A[i,j]*A[j,k]*c[k] for k in range(s) for j in range(s) for i in range(s)]).simplify(), sympy.Rational(1,24) )
return [Eq_4_1, Eq_4_2, Eq_4_3, Eq_4_4]
##################################################
# Conditions avec s étages
##################################################
s = 3
# paramètres dans le cas générale
# b_0, b_1, b_2 = sympy.symbols('b_0 b_1 b_2', real=True)
# c_0, c_1, c_2 = sympy.symbols('c_0 c_1 c_2', real=True)
# a_00, a_01, a_02, a_10, a_11, a_12, a_20, a_21, a_22 = sympy.symbols('a_00 a_01 a_02 a_10 a_11 a_12 a_20 a_21 a_22', real=True)
# matrice dans le cas général
# b = [b_0, b_1, b_2]
# c = [c_0, c_1, c_2]
# A = [[a_00, a_01, a_02], [a_10, a_11, a_12], [a_20, a_21, a_22]]
# matrice dans notre cas particulier
b_0, b_1 = sympy.symbols('b_0 b_1', real=True)
b = [ b_0, b_1, 0 ]
c = [ 0, sympy.Rational(1,3), sympy.Rational(2,3) ]
A = [[ 0, 0, 0],
[ sympy.Rational(1,3), 0, 0],
[ 0, sympy.Rational(2,3), 0]]
Eqs = ordre_RK(s, A, b, c)
\(\displaystyle \left[\begin{matrix}0 & 0 & 0 & 0\\\frac{1}{3} & \frac{1}{3} & 0 & 0\\\frac{2}{3} & 0 & \frac{2}{3} & 0\\ & b_{0} & b_{1} & 0\end{matrix}\right]\)
On a 4 conditions pour avoir consistance = pour être d’ordre 1
\(\displaystyle \sum_{j=1}^s b_j =b_0 + b_1\text{ doit être égale à }1\)
\(\displaystyle \sum_{j=1}^s a_{0j}=0\text{ doit être égale à }0\)
\(\displaystyle \sum_{j=1}^s a_{1j}=\frac{1}{3}\text{ doit être égale à }\frac{1}{3}\)
\(\displaystyle \sum_{j=1}^s a_{2j}=\frac{2}{3}\text{ doit être égale à }\frac{2}{3}\)
On doit ajouter 1 condition pour être d’ordre 2
\(\displaystyle \sum_{j=1}^s b_j c_j=\frac{b_{1}}{3}\text{ doit être égale à }\frac{1}{2}\)
On doit ajouter 2 conditions pour être d’ordre 3
\(\displaystyle \sum_{j=1}^s b_j c_j^2=\frac{b_{1}}{9}\text{ doit être égale à }\frac{1}{3}\)
\(\displaystyle \sum_{i,j=1}^s b_i a_{ij} c_j=0\text{ doit être égale à }\frac{1}{6}\)
En conclusion, si \(b_1=\frac{3}{2}\) et \(b_0=-\frac{1}{2}\) le schéma est d’ordre 2 :
Code
b_1 = sympy.Rational(3,2)
b_0 = 1-b_1
b = [ b_0, b_1, 0 ]
Eqs = ordre_RK(s, A, b, c)
\(\displaystyle \left[\begin{matrix}0 & 0 & 0 & 0\\\frac{1}{3} & \frac{1}{3} & 0 & 0\\\frac{2}{3} & 0 & \frac{2}{3} & 0\\ & - \frac{1}{2} & \frac{3}{2} & 0\end{matrix}\right]\)
On a 4 conditions pour avoir consistance = pour être d’ordre 1
\(\displaystyle \sum_{j=1}^s b_j =1\text{ doit être égale à }1\)
\(\displaystyle \sum_{j=1}^s a_{0j}=0\text{ doit être égale à }0\)
\(\displaystyle \sum_{j=1}^s a_{1j}=\frac{1}{3}\text{ doit être égale à }\frac{1}{3}\)
\(\displaystyle \sum_{j=1}^s a_{2j}=\frac{2}{3}\text{ doit être égale à }\frac{2}{3}\)
On doit ajouter 1 condition pour être d’ordre 2
\(\displaystyle \sum_{j=1}^s b_j c_j=\frac{1}{2}\text{ doit être égale à }\frac{1}{2}\)
On doit ajouter 2 conditions pour être d’ordre 3
\(\displaystyle \sum_{j=1}^s b_j c_j^2=\frac{1}{6}\text{ doit être égale à }\frac{1}{3}\)
\(\displaystyle \sum_{i,j=1}^s b_i a_{ij} c_j=0\text{ doit être égale à }\frac{1}{6}\)
Correction point 3 : A-stabilité
On applique le schéma au problème de Cauchy \(y'(t) = -\beta y(t)\) et \(y(0) = 1\) avec \(\beta>0\) dont la solution est \(y(t)=e^{-\beta t}\).
On obtient alors la relation de récurrence suivante :
Code
u_n = sympy.symbols(r'u_n')
u_np1 = sympy.symbols(r'u_{n+1}')
dt = sympy.symbols(r'h', positive=True)
x = sympy.symbols(r'x', positive=True)
k_0 = sympy.symbols(r'k_0')
k_1 = sympy.symbols(r'k_1')
k_2 = sympy.symbols(r'k_2')
kk = [k_0, k_1, k_2]
beta = sympy.symbols(r'\beta', positive=True)
phi = lambda y: -beta*y
Eqs = [ sympy.Eq( kk[i] , phi(u_n + dt*sum([kk[j]*A[i][j] for j in range(s)])) ) for i in range(s) ]
for eq in Eqs:
display(eq)
sol = sympy.solve( Eqs, kk ) # c'est un dictionnaire
KK = [sol[kk[i]] for i in range(s)]
schema = sympy.Eq( u_np1 , u_n + dt*sum([KK[j]*b[j] for j in range(s)]) )
display(schema)
\(\displaystyle k_{0} = - \beta u_{n}\)
\(\displaystyle k_{1} = - \beta \left(\frac{h k_{0}}{3} + u_{n}\right)\)
\(\displaystyle k_{2} = - \beta \left(\frac{2 h k_{1}}{3} + u_{n}\right)\)
\(\displaystyle u_{n+1} = h \left(\frac{\beta^{2} h u_{n}}{2} - \beta u_{n}\right) + u_{n}\)
Code
display(Math(sympy.latex(sympy.Eq(sympy.Symbol('u_{n+1}'),schema.rhs.simplify()))))
\(\displaystyle u_{n+1} = \frac{u_{n} \left(\beta h \left(\beta h - 2\right) + 2\right)}{2}\)
On peut expliciter \(u_n\) en fonction de \(u_0\) et du produit \(\beta h\) (on notera \(x\) le produit \(\beta h\)) :
Code
q = (schema.rhs/u_n).simplify().subs(beta*dt,x)
display(Math(sympy.latex(sympy.Eq(sympy.Symbol('q(x)'),q.simplify()))))
\(\displaystyle q(x) = \frac{x \left(x - 2\right)}{2} + 1\)
La suite vérifie \(u_n \xrightarrow[n\to \infty]{} 0\) ssi \(\left|q(x)\right|<1\). En étudiant brièvement la fonction \(q(x)\), on trouve que \(q(x)<1\) ssi \(x<6\) donné ci-dessous:.
Code
sympy.plot(q, (x,0,2.5), ylim=(-1.5,1.5),
ylabel='q(x)', xlabel='x', title='q(x) en fonction de x')
sympy.solve(abs(q)<1)
Correction point 4 : test de l’ordre
Code
##################################################
# EDO
##################################################
t0 = 0
tfinal = 2
y0 = 2
phi = lambda t,y: y*(1-y)*t
##################################################
# solution exacte
##################################################
t = sympy.Symbol('t')
y = sympy.Function('y')
edo = sympy.Eq( (y(t)).diff() , phi(t,y(t)) )
solpar = sympy.dsolve(edo , ics={y(t0):y0})
display(solpar)
sol_exacte = sympy.lambdify(t,solpar.rhs,'numpy')
##################################################
# schéma
##################################################
# Paramètres du schéma recuperés depuis la matrice de Butcher obtenue précédemment
cc = np.array(c)
bb = np.array(b)
AA = np.array(A)
s = len(cc)
# Schéma de Runge-Kutta implicite à s étages
def RK(phi, tt, y0):
h = tt[1] - tt[0]
uu = np.zeros_like(tt)
uu[0] = y0
for n in range(len(tt) - 1):
k_0 = phi(tt[n], uu[n])
k_1 = phi(tt[n]+cc[1]*h, uu[n]+h*AA[1,0]*k_0)
k_2 = phi(tt[n]+cc[2]*h, uu[n]+h*(AA[2,0]*k_0+AA[2,1]*k_1))
KK = [k_0, k_1, k_2]
uu[n+1] = uu[n] + h*sum([KK[j]*b[j] for j in range(s)])
return uu
##################################################
# ordre
##################################################
H = []
err = []
plt.figure(figsize=(16,5))
ax1 = plt.subplot(1,2,1)
plt.xlabel('$t$')
plt.ylabel('$y$')
ax1.grid(True)
N = 10
for k in range(6):
N += 10
tt = np.linspace(t0, tfinal, N + 1)
H.append( tt[1] - tt[0] )
yy = sol_exacte(tt)
uu = RK(phi, tt, y0)
err.append( np.linalg.norm(uu-yy,np.inf) )
ax1.plot(tt,uu,label=f'Approchée avec N={N}')
ax1.plot(tt,yy,label='Exacte') # sur la grille la plus fine
ax1.legend()
ax2 = plt.subplot(1,2,2)
ax2.plot( np.log(H), np.log(err), 'r-o')
plt.xlabel(r'$\ln(h)$')
plt.ylabel(r'$\ln(e)$')
plt.title(f'Le schéma a ordre {np.polyfit(np.log(H),np.log(err),1)[0]:1.2f}')
ax2.grid(True)
\(\displaystyle y{\left(t \right)} = \frac{- \frac{\sqrt{e^{t^{2}}}}{2} - e^{t^{2}}}{\frac{1}{4} - e^{t^{2}}}\)