Code
import numpy as np
import matplotlib.pyplot as plt
import sympy as sp
from scipy.optimize import fsolve
from scipy.integrate import solve_ivp, odeint
from IPython.display import display, Markdown, Math
prlat= lambda *args: display(Math(''.join( sp.latex(arg) for arg in args )))
EXERCICE 1 : étude d’un schéma RK
Soit le schéma de Runge-Kutta dont la matrice de Butcher est \(
\begin{array}{c|cc}
0 & 0 & 0\\
\dfrac{\eta}{4} & \dfrac{\eta}{4} & 0\\
\hline
& \dfrac{3-\mu}{3} & \dfrac{\mu}{3}
\end{array}
\)
- Écrire le schéma sous la forme d’une suite définie par récurrence. Le schéma est explicite, semi-implicite ou implicite ?
- Sans faire de calculs, indiquer quel est l’ordre maximale du schéma.
- Étudier théoriquement l’ordre du schéma en fonction de \(\eta\) et \(\mu\).
- Étudier théoriquement la A-stabilité du schéma pour les valeurs de \(\eta\) et \(\mu\) qui donnent l’ordre maximal.
- Implémenter le schéma avec les valeurs de \(\eta\) et \(\mu\) trouvées avec vos nom et prénom et approcher la solution du problème de Cauchy suivant avec \(N+1\) points (quelles valers de \(N\) peut-on choisir? justifier la réponse) \( \begin{cases}
y'(t)=-50y(t), &t\in[0;1]\\
y(0)=1
\end{cases} \) Vérifier ensuite empiriquement l’ordre de convergence.
Q1
Écrire le schéma sous la forme d’une suite définie par récurrence.
Le schéma est explicite, semi-implicite ou implicite ?
Le schéma associé à cette matrice est explicite (car la matrice \(\mathbb{A}\) est triangulaire inférieure à diagonale nulle).
On peut calculer \(u_{n+1}\) à partir de \(u_n\) par la formule de récurrence
\( \begin{cases}
u_0 = y_0 \\
K_1 = \varphi\left(t_n,u_n\right)\\
K_2 = \varphi\left(t_{n}+\dfrac{\eta}{4}h,u_n+\dfrac{\eta}{4}hK_1\right)\\
u_{n+1} = u_n + \dfrac{h}{3}\left((3-\mu) K_1+\mu K_2\right) & n=0,1,\dots N-1
\end{cases} \)
Q2
Sans faire de calculs, indiquer quel est l’ordre maximale du schéma.
Soit \(\omega\) l’ordre de la méthode et \(s=2\) le nombre d’étages. Étant un schéma explicite, \(\omega\le s=2\).
Q3
Étudier théoriquement l’ordre du schéma en fonction de \(\eta\) et \(\mu\).
Si \(
\begin{cases}
\displaystyle\sum_{j=1}^s b_{i}=1& \\
\displaystyle c_i=\sum_{j=1}^s a_{ij}&i=1,\dots,s
\end{cases}
\) alors \(\omega\ge1\)
Si \(\omega\ge1\) et \(\displaystyle\sum_{j=1}^s b_j c_j=\frac{1}{2}\) alors \(\omega\ge2\)
D’après les calculs ci-dessous il est toujours au moins d’ordre 1 et il est d’ordre 2 ssi \(\eta\mu=6\).
Code
def ordre_RK(s, A=None, b=None, c=None):
j = sp.symbols('j')
if A is None:
A = sp.MatrixSymbol('a', s, s)
else:
A = sp.Matrix(A)
if c is None:
c = sp.symbols(f'c_0:{s}')
if b is None:
b = sp.symbols(f'b_0:{s}')
display(Markdown("**Matrice de Butcher**"))
But = matrice_Butcher(s, A, b, c)
Eqs = []
display(Markdown(f"**On a {s+1} conditions pour avoir consistance = pour être d'ordre 1**"))
ordre_1(s, A, b, c, j)
display(Markdown("**On doit ajouter 1 condition pour être d'ordre 2**"))
Eq_2 = ordre_2(s, A, b, c, j)
Eqs.append(Eq_2)
return Eqs
def matrice_Butcher(s, A, b, c):
But = sp.Matrix(A)
But = But.col_insert(0, sp.Matrix(c))
last = [sp.Symbol(" ")]
last.extend(b)
But = But.row_insert(s,sp.Matrix(last).T)
display(Math(sp.latex(sp.Matrix(But))))
return But
def ordre_1(s, A, b, c, j):
texte = r"\sum_{j=1}^s b_j =" + f"{sum(b).simplify()}"
texte += r"\text{ doit être égale à }1"
display(Math(texte))
for i in range(s):
somma = sp.summation(A[i,j],(j,0,s-1)).simplify()
texte = r'\sum_{j=1}^s a_{'+str(i)+r'j}=' + sp.latex( somma )
texte += r"\text{ doit être égale à }"+sp.latex(c[i])
display(Math( texte ))
return None
def ordre_2(s, A, b, c, j):
texte = r'\sum_{j=1}^s b_j c_j=' +sp.latex(sum([b[i]*c[i] for i in range(s)]).simplify())
texte += r"\text{ doit être égale à }\frac{1}{2}"
display(Math(texte))
Eq_2 = sp.Eq( sum([b[i]*c[i] for i in range(s)]).simplify(), sp.Rational(1,2) )
return Eq_2
##################################################
# Conditions avec s étages
##################################################
eta = sp.Symbol(r'\eta')
mu = sp.Symbol(r'\mu')
c = [0,sp.S(eta)/4]
b = [sp.S(3-mu)/3,sp.S(mu)/3]
A = [[0,0],[sp.S(eta)/4,0]]
s = len(c)
Eqs = ordre_RK(s, A, b, c)
display(Markdown("**Solutions**"))
sol = sp.solve(Eqs)[0]
display(Math(f"{sp.latex(list(sol.keys())[0])}={sp.latex(list(sol.values())[0])}"))
# for eq in Eqs:
# display(eq)
\(\displaystyle \left[\begin{matrix}0 & 0 & 0\\\frac{\eta}{4} & \frac{\eta}{4} & 0\\ & 1 - \frac{\mu}{3} & \frac{\mu}{3}\end{matrix}\right]\)
On a 3 conditions pour avoir consistance = pour être d’ordre 1
\(\displaystyle \sum_{j=1}^s b_j =1\text{ doit être égale à }1\)
\(\displaystyle \sum_{j=1}^s a_{0j}=0\text{ doit être égale à }0\)
\(\displaystyle \sum_{j=1}^s a_{1j}=\frac{\eta}{4}\text{ doit être égale à }\frac{\eta}{4}\)
On doit ajouter 1 condition pour être d’ordre 2
\(\displaystyle \sum_{j=1}^s b_j c_j=\frac{\eta \mu}{12}\text{ doit être égale à }\frac{1}{2}\)
\(\displaystyle \eta=\frac{6}{\mu}\)
Q4
Étudier théoriquement la A-stabilité du schéma pour les valeurs de \(\eta\) et \(\mu\) qui donnent l’ordre maximal.
Soit \(\beta>0\) un nombre réel positif et considérons le problème de Cauchy \(y'(t)=-\beta y(t)\) pour \(t>0\) et \(y(0)=1\). Sa solution est \(y(t)=e^{-\beta t}\) donc \(\lim_{t\to+\infty}|y(t)|=0.\)
Le schéma appliqué à ce problème de Cauchy s’écrit
\( \begin{cases}
u_0 = y_0 \\
K_1 = -\beta u_n \\
K_2 = -\beta\left(u_n+\dfrac{\eta}{4}hK_1\right)\\
u_{n+1} = u_n + \dfrac{h}{3}\left((3-\mu)K_1+\mu K_2\right) & n=0,1,\dots N-1
\end{cases} \)
Dans le cas optimal on a \(\eta\mu=6\), ainsi
\(u_{n+1} = \left(\dfrac{1}{2}(\beta h)^2 -(\beta h)+1\right)u_n\)
Code
u_n = sp.Symbol('u_n')
dt = sp.Symbol('h') # je change le nom de la variable "h" en "dt" pour ne pas effacer l'affectation de "h"
beta = sp.Symbol(r'\beta')
K1 = -beta*u_n
display(Math('K_1='+sp.latex(K1)))
K2 = -beta*(u_n+sp.S(eta)/4*dt*K1).factor()
display(Math('K_2='+sp.latex(K2)))
u_np1 = (u_n+dt*(sp.S(3-mu)/3*K1+sp.S(mu)/3*K2)).factor()
display(Math('u_{n+1}='+sp.latex(u_np1)))
display(Markdown("Sachant que"))
display(Math(f"{sp.latex(list(sol.keys())[0])}={sp.latex(list(sol.values())[0])}"))
display(Markdown("on a"))
u_np1 = u_np1.subs(sol)
display(Math('u_{n+1}='+sp.latex(u_np1)))
\(\displaystyle K_1=- \beta u_{n}\)
\(\displaystyle K_2=\frac{\beta u_{n} \left(\beta \eta h - 4\right)}{4}\)
\(\displaystyle u_{n+1}=\frac{u_{n} \left(\beta^{2} \eta \mu h^{2} - 12 \beta h + 12\right)}{12}\)
\(\displaystyle \eta=\frac{6}{\mu}\)
\(\displaystyle u_{n+1}=\frac{u_{n} \left(6 \beta^{2} h^{2} - 12 \beta h + 12\right)}{12}\)
On note \(x=\beta h\) et on étudie la fonction \(q\colon \mathbb{R}^+\to\mathbb{R}\) définie par \(q(x)=\frac{1}{2}x^2-x+1\) car le schéma est A-stable ssi \(|q(x)|<1\).
Il s’agit d’une parabole convexe de sommet en \(x_s=1\) et \(q(x_s)=\frac{1}{2}>-1\) donc \(q(x)<1\) pour \(0<x<2\) et \(q(x)>0\) pour tout \(x\). On conclut que le schéma est A-stable pour tout \(h<\dfrac{2}{\beta}\).
On peut vérifier les calculs avec sympy:
Code
x = sp.Symbol('x',nonnegative=True)
q = (u_np1/u_n).subs(beta*dt,x)
display(Math('q(x)='+sp.latex(q)))
display(Markdown("$|q(x)|<1$ pour"))
display(sp.solve(abs(q)<1))
sp.plot(q,xlim=[0,3],ylim=[-1.5,1.5]);
# display(Math('q(0)='+sp.latex(q.subs(x,0))))
# lim=sp.Limit(q,x,sp.oo)
# display(Math(sp.latex(lim)+'='+sp.latex(lim.doit())))
# print('On cherche les points stationnaires dans R^+')
# dq=(q.diff(x)).factor()
# display(Math("q'(x)="+sp.latex(dq)))
# print("q est une parabole dont le sommet est")
# sol=sp.solve(dq)
# display(Math("q'(x)=0 \iff x\in"+sp.latex(sol)))
# minimum=sol[0]
# display(Math("x="+sp.latex(minimum)+"\\text{ est un minimum et}"))
# qmin=q.subs(x,sol[0])
# display(Math("q("+sp.latex(minimum)+")="+sp.latex(qmin)))
# sp.plot(q,1,-1,xlim=[-1,15],ylim=[-1.5,1.5]);
# print("Conclusion: -1<q(x)<1 pour tout x<2. Vérifions ce calcul:")
# print("q(x)<1")
# display(sp.solve(q<1))
# print("q(x)>-1")
# display(sp.solve(q>-1))
# print("Notons que q(x)>0 pour tout 0<x<2")
# #display(sp.solve(q>0))
\(\displaystyle q(x)=\frac{x^{2}}{2} - x + 1\)
\(\displaystyle 0 < x \wedge x < 2\)
Pour la question 5 on va fixer \(\eta\) et \(\mu\). Pour cela, écrire votre nom et prénom dans la cellule ci-dessous et vous obtiendrez un choix pour les paramètres.
Code
nom = "Faccanoni"
prenom = "Gloria"
L = [1,2,3,6]
idx = sum([ord(c) for c in nom+prenom])%len(L)
display(Math(r'\eta='+sp.latex(L[idx])))
display(Math(r'\mu='+sp.latex(sp.S(6)/L[idx])))
eta, mu = L[idx], 6/L[idx]
Q5
Implémenter le schéma avec les valeurs de \(\eta\) et \(\mu\) trouvées avec vos nom et prénom et approcher la solution du problème de Cauchy suivant avec \(N+1\) points (quelles valers de \(N\) peut-on choisir? justifier la réponse) \( \begin{cases}
y'(t)=-50y(t), &t\in[0;1]\\
y(0)=1
\end{cases} \)
Vérifier ensuite empiriquement l’ordre de convergence.
Code
# ==================================================
# SCHEMA DE RUNGE-KUTTA
# ==================================================
# def RK(tt,phi,y0): # comme suite geometrique
# x = beta*h
# q = x**2/2-x+1
# uu = y0*q**np.arange(len(tt))
# return uu
def RK(tt,phi,y0):
uu = np.zeros_like(tt)
uu[0] = y0
h = tt[1]-tt[0]
for n in range(len(tt)-1):
K1 = phi(tt[n],uu[n])
K2 = phi(tt[n]+eta/4*h,uu[n]+eta/4*h*K1)
uu[n+1] = uu[n]+h/3*((3-mu)*K1+mu*K2)
return uu
# ==================================================
# EDO
# ==================================================
t0, y0, tfinal = 0, 1, 1
beta = 50
phi = lambda t,y : -beta*y
sol_exacte = lambda t : np.exp(-beta*t)
# ==================================================
# COMPARAISON POUR N DONNE
# ==================================================
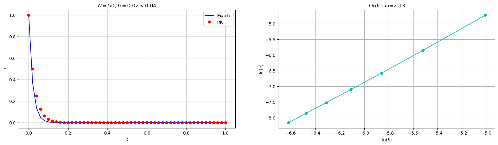
plt.figure(figsize=(20,5))
plt.subplot(1,2,1)
N = 50
tt = np.linspace(t0,tfinal,N+1)
h = tt[1]-tt[0]
if h>=2/beta:
print('Attention: h > limite de stabilité')
yy = sol_exacte(tt)
# uu = RK(tt)
uu = RK(tt,phi,y0)
plt.plot(tt,yy,'b-',label=("Exacte"))
plt.plot(tt,uu,'ro',label=("RK"))
plt.title(f'${N=}$, ${h=} < {2/beta}$')
plt.xlabel('$t$')
plt.ylabel('$u$')
plt.legend()
plt.grid(True)
# ==================================================
# ORDRE DE CONVERGENCE
# ==================================================
plt.subplot(1,2,2)
H = []
err = []
N = 50
for k in range(7):
N += 100
tt = np.linspace(t0, tfinal, N + 1)
h = tt[1] - tt[0]
yy = sol_exacte(tt)
uu = RK(tt,phi,y0)
H.append(h)
err.append(np.linalg.norm(yy-uu, np.inf))
omega = np.polyfit(np.log(H),np.log(err), 1)[0]
plt.plot(np.log(H), np.log(err), 'c-o')
plt.xlabel(r'$\ln(h)$')
plt.ylabel(r'$\ln(e)$')
plt.title(rf'Ordre $\omega$={omega:1.2f}')
plt.grid(True);
EXERCICE 2 : choix d’un schéma
Soit le problème de Cauchy \(
\begin{cases}
y'(t)=-10^2 \Big(y(t)-\cos(t)\Big), &t\in[0;2]\\
y(0)=0
\end{cases}
\)
Calculer la solution exacte.
Choisir le schéma le plus adapté parmi les suivants (en justifiant la réponse)
- EE (Euler Explicite),
- EI (Euler Implicite),
- EM (Euler Modifié),
- H (Heun).
Approcher ensuite la solution du problème donné avec \(N=40\) avec le schéma choisi (on affichera la solution exacte et la solution approchée sur le même repère).
- On définit la solution exacte (calculée en utilisant le module
sympy):
Code
t = sp.Symbol('t')
y = sp.Function('y')
t0 = 0
tfinal = 2
y0 = 0
# NB il faut utiliser le cos du module sympy et non de numpy
edo = sp.Eq( sp.diff(y(t),t) , -50*(y(t)-sp.cos(t)) )
display(edo)
solpar = sp.dsolve(edo, y(t), ics={y(t0):y0})
display(solpar)
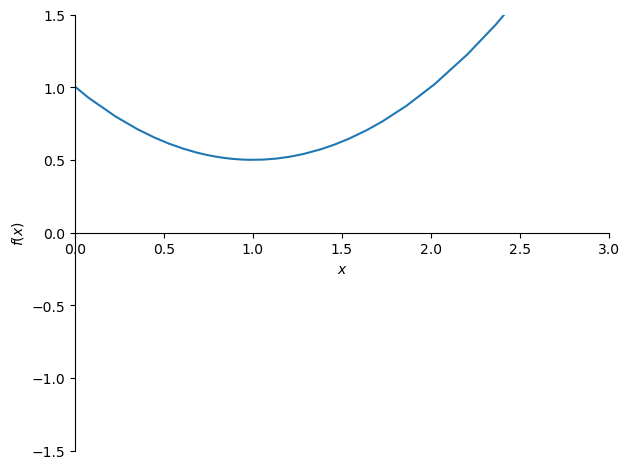
sp.plot(solpar.rhs, (t, t0, tfinal), ylabel='$y(t)$', xlabel='$t$');
sol_exacte = sp.lambdify(t,solpar.rhs,'numpy')
\(\displaystyle \frac{d}{d t} y{\left(t \right)} = - 50 y{\left(t \right)} + 50 \cos{\left(t \right)}\)
\(\displaystyle y{\left(t \right)} = \frac{50 \sin{\left(t \right)}}{2501} + \frac{2500 \cos{\left(t \right)}}{2501} - \frac{2500 e^{- 50 t}}{2501}\)
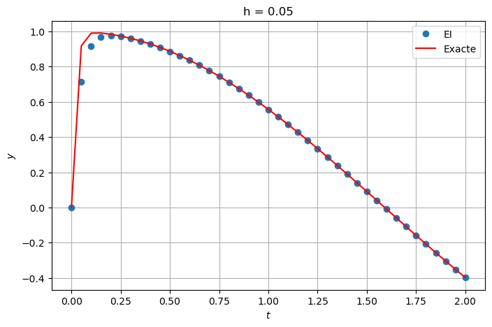
Il s’agit d’une EDO stiff (le terme en exponentielle décroît très rapidement): on ne peut utiliser ni les schémas EE et EM ni le schéma H car la condition de stabilité est trop contraignante. Le schéma EI, en revanche, est inconditionnellement A-stable: on peut donc choisir le pas \(h\) sans contrainte de stabilité.
On calcule la solution approchée
Code
def EE(phi, tt, y0):
h = tt[1] - tt[0]
uu =np.zeros_like(tt)
uu[0] = y0
for n in range(len(tt) - 1):
uu[n+1] = uu[n] + h * phi(tt[n], uu[n])
return uu
def EI(phi, tt, y0):
h = tt[1] - tt[0]
uu =np.zeros_like(tt)
uu[0] = y0
for n in range(len(tt) - 1):
temp = fsolve(lambda x: -x + uu[n] + h * phi(tt[n + 1], x), uu[n])
uu[n+1] = temp[0]
return uu
phi = lambda t,y : -50*(y-np.cos(t))
N = 40
tt = np.linspace(t0, tfinal, N + 1)
h = tt[1] - tt[0]
yy = sol_exacte(tt)
# uu = EE(phi, tt, y0) # pour montrer les pb de stabilité avec le même nombre de points
uu = EI(phi, tt, y0)
err = np.linalg.norm(yy-uu, np.inf)
plt.figure(figsize=(8,5))
plt.plot(tt, uu, 'o', label='EI')
plt.plot(tt, yy, 'r-', label='Exacte')
plt.xlabel('$t$')
plt.ylabel('$y$')
plt.grid(True)
plt.legend()
plt.title(f'{h = }')
plt.show();
EXERCICE 3 : choix d’un schéma
Soit le problème de Cauchy \(
\begin{cases}
y'(t)=\alpha (y(t)-t), &t\in[0;8]\\
y(0)=\dfrac{1}{\alpha}+\varepsilon
\end{cases}
\)
Pour fixer \(\alpha\), écrivez votre nom et prénom dans la cellule ci-dessous et vous obtiendrez un choix pour ce paramètre.
Calculer la solution exacte.
Soit \(\varepsilon=0\). Parmi les schémas suivants, choisir le plus adapté (plusieurs réponses possibles, choix à justifier):
- EE (Euler Explicite),
- EI (Euler Implicite),
- EM (Euler Modifié),
- H (Heun).
Soit \(\varepsilon=0\). Approcher la solution du problème donné avec un des schémas choisis (on affichera la solution exacte et la solution approchée sur le même repère).
Code
nom = "Faccanoni"
prenom = "Gloria"
L = [2,3,4,5]
idx = sum([ord(c) for c in nom+prenom])%len(L)
alpha = L[idx]
display(Math(r'\alpha='+sp.latex(alpha)))
# alpha = 5
\(\displaystyle \alpha=2\)
- On calcule la solution exacte (calculée en utilisant le module
sympy) :
Code
t = sp.Symbol('t')
epsilon = sp.Symbol(r'\varepsilon')
y = sp.Function('y')
t0 = 0
y0 = sp.Rational(1,alpha)+epsilon
display(Math('y(0)='+sp.latex(y0)))
edo = sp.Eq( sp.diff(y(t),t) , alpha*(y(t)-t) )
display(edo)
solpar = sp.dsolve(edo, y(t), ics={y(t0):y0})
display(solpar)
tt = np.linspace(0,8,101)
plt.grid()
for val in [1.e-7,0,-1.e-7]:
sol_exacte = sp.lambdify(t,solpar.rhs.subs(epsilon,val),'numpy')
plt.plot(tt,sol_exacte(tt), label=f'$\\epsilon={val}$')
plt.legend();
\(\displaystyle y(0)=\varepsilon + \frac{1}{2}\)
\(\displaystyle \frac{d}{d t} y{\left(t \right)} = - 2 t + 2 y{\left(t \right)}\)
\(\displaystyle y{\left(t \right)} = \varepsilon e^{2 t} + t + \frac{1}{2}\)
- On remarque que c’est un problème de Cauchy numériquement mal posé (si \(\varepsilon=0\) la fonction est linéaire, avec \(\varepsilon>0\) elle croît comme une exponentielle et avec \(\varepsilon<0\) elle decroît comme une exponentielle): on doit donc choisir le schéma le plus précis parmi les schémas proposés, à savoir le schéma de Heun ou le schéma d’Euler Modifié qui sont d’ordre 2.
Code
phi = lambda t,y : alpha*(y-t)
t0 = 0
tfinal = 8
y0 = 1/alpha
N = 5
tt = np.linspace(t0, tfinal, N + 1)
sol_exacte = sp.lambdify(t,solpar.rhs.subs(epsilon,0),'numpy')
yy = sol_exacte(tt)
Code
def EM(phi,tt,y0):
h = tt[1]-tt[0]
uu = np.zeros_like(tt)
uu[0] = y0
for n in range(len(tt)-1):
k1 = phi( tt[n], uu[n] )
uu[n+1] = uu[n]+h*phi(tt[n]+h/2,uu[n]+k1*h/2)
return uu
def heun(phi,tt,y0):
h = tt[1]-tt[0]
uu = np.zeros_like(tt)
uu[0] = y0
for n in range(len(tt)-1):
k1 = phi( tt[n], uu[n] )
k2 = phi( tt[n+1], uu[n] + h*k1 )
uu[n+1] = uu[n] + (k1+k2)*h/2
return uu
fig,ax = plt.subplots(nrows=1,ncols=2,figsize=(16,5))
ax[0].plot(tt, yy, 'r-', label='Exacte')
ax[1].plot(tt, yy, 'r-', label='Exacte')
for i,schema in enumerate([EM, heun]):
uu = schema(phi, tt, y0)
ax[i].plot(tt, uu, 'o', label=schema.__name__)
ax[i].set_xlabel('$t$')
ax[i].set_ylabel('$y$')
ax[i].grid(True)
ax[i].legend();
En effet, si on utilise les schémas d’ordre 1 proposés avec le même nombre de points de discrétisation on obtient
Code
def EE(phi,tt,y0):
h = tt[1]-tt[0]
uu = np.zeros_like(tt)
uu[0] = y0
for n in range(len(tt)-1):
k1 = phi( tt[n], uu[n] )
uu[n+1] = uu[n]+h*k1
return uu
def EI(phi,tt,y0):
h = tt[1]-tt[0]
uu = np.zeros_like(tt)
uu[0] = y0
for n in range(len(tt)-1):
uu[n+1] = fsolve(lambda x: -x+uu[n]+h*phi(tt[n+1],x) , uu[n] )[0]
return uu
fig,ax = plt.subplots(nrows=1,ncols=2,figsize=(16,5))
ax[0].plot(tt, yy, 'r-', label='Exacte')
ax[1].plot(tt, yy, 'r-', label='Exacte')
for i,schema in enumerate([EE, EI]):
uu = schema(phi, tt, y0)
ax[i].plot(tt, uu, 'o', label=schema.__name__)
ax[i].set_xlabel('$t$')
ax[i].set_ylabel('$y$')
ax[i].grid(True)
ax[i].legend();