Code
import numpy as np
import matplotlib.pyplot as plt
import sympy as sp
from scipy.optimize import fsolve
from scipy.integrate import solve_ivp, odeint
from IPython.display import display, Markdown, Math
Gloria Faccanoni
06 mars 2026
⏱ 2h30, deposer le notebook dans Moodle
import numpy as np
import matplotlib.pyplot as plt
import sympy as sp
from scipy.optimize import fsolve
from scipy.integrate import solve_ivp, odeint
from IPython.display import display, Markdown, Math
Soit le problème de Cauchy \( \begin{cases} y'(t)=15y(t)+\frac{1-30t}{2\sqrt{t}}, & t\in[1;2]\\ y(1)=1+\varepsilon \end{cases}\)
Calculer la solution exacte pour \(\varepsilon\ge0\).
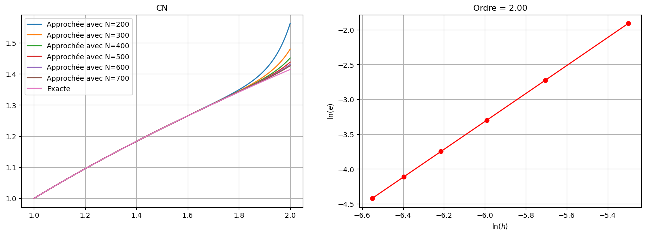
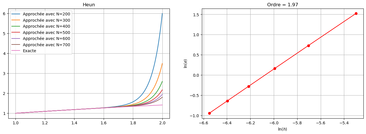
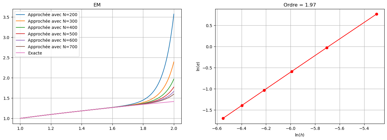
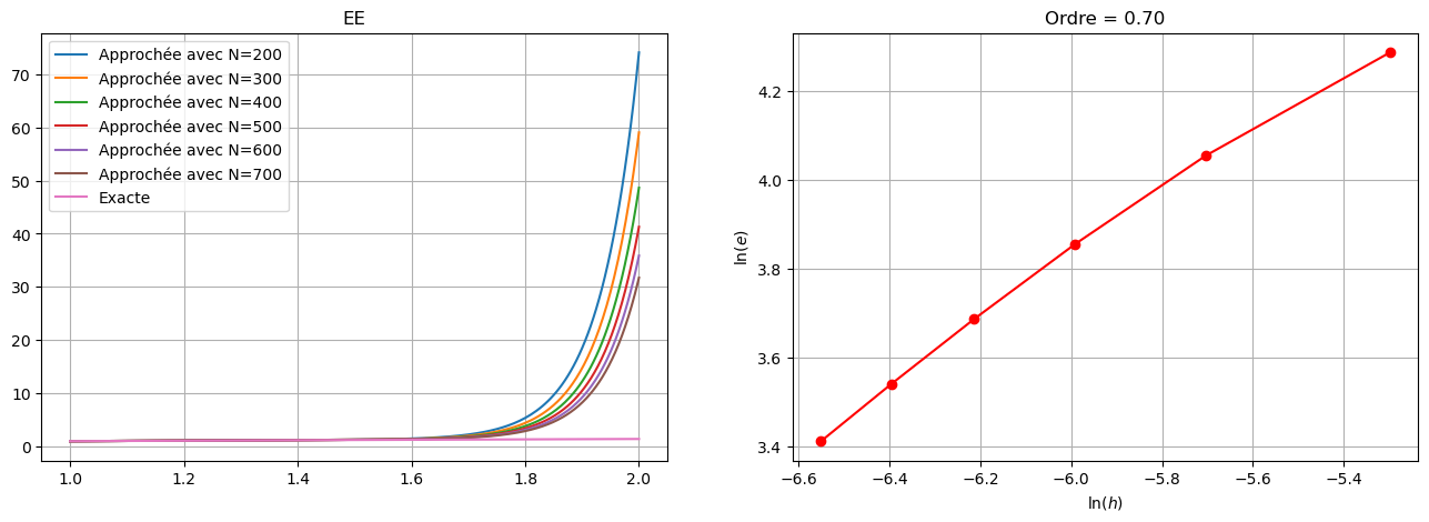
Soit \(\varepsilon=0\). Approcher la solution du problème avec un des schémas classiques (EE, EI, EM, CN, Heun) qu’on choisira en fonction de la nature du problème de Cauchy (on justifiera ce choix). Afficher la solution exacte et la solution approchée sur le même répère avec \(N = 100, 200, 300, 400, 500, 600\). Justifier le comportement de la solution approchée lorsque \(N\) est petit.
💭 ne pas confondre sp.sqrt (du module sympy pour le calcul de la solution exacte) et np.sqrt (du module numpy pour le calcul numérique).
On calcule la solution exacte. On remarque que c’est un problème de Cauchy numériquement mal posé: si \(\varepsilon=0\) la fonction croît comme \(\sqrt{t}\), si \(\varepsilon>0\) comme une exponentielle. On doit donc choisir le schéma le plus précis parmi les schémas proposés, à savoir le schéma de Heun ou le schéma d’Euler Modifié ou de Crank-Nicolson qui sont d’ordre 2.
# variables globales
t0 = 1
tfinal = 2
phi = lambda t,y: 15*y+(1-30*t)/(2*np.sqrt(t))
##############################################
# solution exacte
##############################################
phi_sym = lambda t,y: 15*y+(1-30*t)/(2*sp.sqrt(t))
eps = sp.Symbol(r'\varepsilon', positive=True)
y0 = 1+eps
t = sp.Symbol('t')
y = sp.Function('y')
edo = sp.Eq( sp.diff(y(t),t) , phi_sym(t,y(t)) )
solpar = sp.dsolve(edo,y(t), ics={y(t0):y0})
display(solpar)
##############################################
# solution approchée
##############################################
y0 = 1
sol_exacte = sp.lambdify(t,solpar.rhs.subs(eps,0),'numpy')
def EE(tt,phi,y0):
h = tt[1]-tt[0]
uu = np.zeros(len(tt))
uu[0] = y0
for i in range(N):
uu[i+1] = uu[i]+h*phi(tt[i],uu[i])
return uu
def EI(tt,phi,y0):
h = tt[1]-tt[0]
uu = np.zeros(len(tt))
uu[0] = y0
for i in range(N):
temp = fsolve(lambda x: -x+uu[i]+h*phi(tt[i+1],x), uu[i])
uu[i+1] = temp[0]
return uu
def CN(tt,phi,y0):
h = tt[1]-tt[0]
uu = np.zeros(len(tt))
uu[0] = y0
for i in range(len(tt)-1):
temp = fsolve(lambda x: -x+uu[i]+h/2*(phi(tt[i],uu[i])+phi(tt[i+1],x)), uu[i])
uu[i+1] = temp[0]
return uu
def Heun(tt,phi,y0):
h = tt[1]-tt[0]
uu = np.zeros(len(tt))
uu[0] = y0
for i in range(len(tt)-1):
uu[i+1] = uu[i]+h/2*(phi(tt[i],uu[i])+phi(tt[i+1],uu[i]+h*phi(tt[i],uu[i])))
return uu
def EM(tt,phi,y0):
h = tt[1]-tt[0]
uu = np.zeros(len(tt))
uu[0] = y0
for i in range(len(tt)-1):
uu[i+1] = uu[i]+h*phi(tt[i]+h/2,uu[i]+h/2*phi(tt[i],uu[i]))
return uu
##############################################
# ordre
##############################################
for schema in ["CN","Heun","EM","EE","EI"]:
plt.figure(figsize=(16,5))
ax1 = plt.subplot(1,2,1)
ax2 = plt.subplot(1,2,2)
H = []
err = []
N = 100
for k in range(6):
N += 100
tt = np.linspace(t0, tfinal, N + 1)
H.append( tt[1] - tt[0] )
yy = sol_exacte(tt)
uu = eval(schema)(tt,phi,y0)
err.append( np.linalg.norm(uu-yy,np.inf) )
ax1.plot(tt,uu,label=f'Approchée avec N={N}')
ax1.plot(tt,yy,label='Exacte')
plt.xlabel('$t$')
plt.ylabel('$y$')
ax1.grid(True)
ax1.legend()
ax1.set_title(f'{schema}')
ax2.plot( np.log(H), np.log(err), 'r-o')
plt.xlabel(r'$\ln(h)$')
plt.ylabel(r'$\ln(e)$')
plt.title(f'Ordre = {np.polyfit(np.log(H),np.log(err),1)[0]:1.2f}')
ax2.grid(True)
\(\displaystyle y{\left(t \right)} = \frac{\varepsilon e^{15 t}}{e^{15}} + \sqrt{t}\)





Comparons la valeurs de \(y(2)\) obtenue avec les differents schémas:
N = 600
tt = np.linspace(t0, tfinal, N + 1)
y_ex = sol_exacte(tt)[-1]
u_cn = CN(tt,phi,y0)[-1]
u_he = Heun(tt,phi,y0)[-1]
u_em = EM(tt,phi,y0)[-1]
u_ee = EE(tt,phi,y0)[-1]
u_ei = EI(tt,phi,y0)[-1]
from tabulate import tabulate
T = []
T.append(["y(2)", y_ex])
T.append(["CN", u_cn])
T.append(["EM", u_em])
T.append(["Heun", u_he])
T.append(["EE", u_ee])
T.append(["EI", u_ei])
tabulate(T,tablefmt="html",floatfmt=".2f")
| y(2) | 1.41 |
| CN | 1.43 |
| EM | 1.66 |
| Heun | 1.94 |
| EE | 35.89 |
| EI | -48.81 |
Considérons le schéma dont la matrice de Butcher est donnée ci-dessous : \( \begin{array}{c|ccc} 0 & 0 & 0 & 0 \\ \frac{1}{2} & \frac{1}{4} & \frac{1}{4}&0\\ 1 & \frac{1}{3} & \frac{1}{3} & \frac{1}{3} \\ \hline & \frac{1}{3} & \frac{1}{3} & \frac{1}{3} \end{array} \)
Q1 [1 point] Écrire la suite définie par réccurence associée à ce schéma.
\(\begin{cases} u_0 = y_0 \\ K_1 = \varphi\left(t_n,u_n\right)\\ K_2 = \varphi\left(t_n+\frac{h}{2},u_n+\frac{h}{4}\left(K_1+K_2\right)\right)\\ K_3 = \varphi\left(t_{n+1},u_n+\frac{h}{3}\left(K_1+K_2+K_3\right)\right)\\ u_{n+1} = u_n + \frac{h}{3}\left(K_1+K_2+K_3\right) & n=0,1,\dots N-1 \end{cases} \)
Notons que \(c_s=1\) et \(a_{sj}=b_j\) pour tout \(j=1,\dots,s\) ainsi \(K_s=\varphi(t_{n+1},u_{n+1})\).
Q2 [5 points] Étudier empiriquement l’ordre de convergence sur le problème de Cauchy
\( \begin{cases} y'(t)=y(t)-(1+t^2)e^{-t}, & t\in[1;2]\\ y(1)=2/e \end{cases}\)
💭 ne pas confondre
sp.exp(du modulesympypour le calcul de la solution exacte) etnp.exp(du modulenumpypour le calcul numérique).
# variables globales
t0 = 1
tfinal = 2
phi = lambda t,y: y*(2*t-t**2-1)/(1+t**2)
##############################################
# solution exacte
##############################################
y0 = 2/sp.E
t = sp.Symbol('t')
y = sp.Function('y')
edo = sp.Eq( sp.diff(y(t),t) , phi(t,y(t)) )
solpar = sp.dsolve(edo,y(t), ics={y(t0):y0})
display(solpar)
sol_exacte = sp.lambdify(t,solpar.rhs,'numpy')
##############################################
# solution approchée
##############################################
y0 = 2/np.exp(1)
def RK(tt,phi,y0):
h = tt[1]-tt[0]
uu = np.zeros_like(tt)
uu[0] = y0
for i in range(len(tt)-1):
sys = lambda X : [ -X[0]+phi( tt[i] , uu[i] ) ,
-X[1]+phi( tt[i]+h/2 , uu[i]+h/4*(X[0]+X[1]) ),
-X[2]+phi( tt[i+1] ,uu[i]+h/3*(X[0]+X[1]+X[2]) )
]
K_start = phi(tt[i],uu[i])
K1, K2, K3 = fsolve( sys , [K_start,K_start,K_start ] )
uu[i+1] = uu[i]+h/3*(K1+K2+K3)
return uu
##############################################
# ordre
##############################################
H = []
err = []
N = 10
plt.figure(figsize=(16,5))
ax1 = plt.subplot(1,2,1)
ax2 = plt.subplot(1,2,2)
for k in range(6):
N += 20
tt = np.linspace(t0, tfinal, N + 1)
H.append( tt[1] - tt[0] )
yy = sol_exacte(tt)
uu = RK(tt,phi,y0)
err.append( np.linalg.norm(uu-yy,np.inf) )
ax1.plot(tt,uu,label=f'Approchée avec N={N}')
ax1.plot(tt,yy,label='Exacte')
plt.xlabel('$t$')
plt.ylabel('$y$')
ax1.grid(True)
ax1.legend()
ax2.plot( np.log(H), np.log(err), 'r-o')
plt.xlabel(r'$\ln(h)$')
plt.ylabel(r'$\ln(e)$')
plt.title(f'RK : ordre = {np.polyfit(np.log(H),np.log(err),1)[0]:1.2f}')
ax2.grid(True)
\(\displaystyle y{\left(t \right)} = \left(t^{2} + 1\right) e^{- t}\)

Q3 [3 points] Étudier théoriquement l’ordre du schéma.
Soit \(\omega\) l’ordre de la méthode.
C’est un schéma (semi-)implicite à \(3\) étages (\(s=3\)) donc \(\omega\le2s=6\)
prlat= lambda *args: display(Math(''.join( sp.latex(arg) for arg in args )))
def ordre_RK(s, A=None, b=None, c=None):
j = sp.symbols('j')
if A is None:
A = sp.MatrixSymbol('a', s, s)
else:
A = sp.Matrix(A)
if c is None:
c = sp.symbols(f'c_0:{s}')
if b is None:
b = sp.symbols(f'b_0:{s}')
display(Markdown("**Matrice de Butcher**"))
matrice_Butcher(s, A, b, c)
display(Markdown(f"**On a {s+1} conditions pour avoir consistance = pour être d'ordre 1**"))
ordre_1(s, A, b, c, j)
display(Markdown("**On doit ajouter 1 condition pour être d'ordre 2**"))
ordre_2(s, A, b, c, j)
display(Markdown("**On doit ajouter 2 conditions pour être d'ordre 3**"))
ordre_3(s, A, b, c, j)
# display(Markdown("**On doit ajouter 4 conditions pour être d'ordre 4**"))
# ordre_4(s, A, b, c, j)
return None
def matrice_Butcher(s, A, b, c):
But = sp.Matrix(A)
But = But.col_insert(0, sp.Matrix(c))
last = [sp.Symbol(" ")]
last.extend(b)
But = But.row_insert(s,sp.Matrix(last).T)
display(Math(sp.latex(sp.Matrix(But))))
return None
def ordre_1(s, A, b, c, j):
texte = r"\sum_{j=1}^s b_j =" + f"{sum(b).simplify()}"
texte += r"\text{ doit être égale à }1"
display(Math(texte))
for i in range(s):
somma = sp.summation(A[i,j],(j,0,s-1)).simplify()
texte = r'\sum_{j=1}^s a_{'+str(i)+r'j}=' + sp.latex( somma )
texte += r"\text{ doit être égale à }"+sp.latex(c[i])
display(Math( texte ))
return None
def ordre_2(s, A, b, c, j):
texte = r'\sum_{j=1}^s b_j c_j=' +sp.latex(sum([b[i]*c[i] for i in range(s)]).simplify())
texte += r"\text{ doit être égale à }\frac{1}{2}"
display(Math(texte))
return None
def ordre_3(s, A, b, c, j):
texte = r'\sum_{j=1}^s b_j c_j^2='
texte += sp.latex( sum([b[i]*c[i]**2 for i in range(s)]).simplify() )
texte += r"\text{ doit être égale à }\frac{1}{3}"
display(Math(texte))
texte = r'\sum_{i,j=1}^s b_i a_{ij} c_j='
somma = sum([b[i]*A[i,j]*c[j] for j in range(s) for i in range(s)]).simplify()
texte = texte + sp.latex(somma)
texte += r"\text{ doit être égale à }\frac{1}{6}"
display(Math(texte))
return None
def ordre_4(s, A, b, c, j):
texte = r'\sum_{j=1}^s b_j c_j^3='
texte += sp.latex( sum([b[i]*c[i]**3 for i in range(s)]).simplify() )
texte += r"\text{ doit être égale à }\frac{1}{4}"
display(Math(texte))
texte = r'\sum_{i,j=1}^s b_i c_i a_{ij} c_j='
somma = sum([b[i]*c[i]*A[i,j]*c[j] for j in range(s) for i in range(s)]).simplify()
texte = texte + sp.latex(somma)
texte += r"\text{ doit être égale à }\frac{1}{8}"
display(Math(texte))
texte = r'\sum_{i,j=1}^s b_i a_{ij} c_j^2='
somma = sum([b[i]*A[i,j]*c[j]**2 for j in range(s) for i in range(s)]).simplify()
texte = texte + sp.latex(somma)
texte += r"\text{ doit être égale à }\frac{1}{12}"
display(Math(texte))
texte = r'\sum_{i,j,k=1}^s b_i a_{ij} a_{jk} c_k='
somma = sum([b[i]*A[i,j]*A[j,k]*c[k] for k in range(s) for j in range(s) for i in range(s)]).simplify()
texte = texte + sp.latex(somma)
texte += r"\text{ doit être égale à }\frac{1}{24}"
display(Math(texte))
return None
# APPLICATION A NOTRE CAS
c = [0,sp.Rational(1,2),1]
b = [sp.Rational(1,3),sp.Rational(1,3),sp.Rational(1,3)]
A = [[0,0,0],[sp.Rational(1,4),sp.Rational(1,4),0],[sp.Rational(1,3),sp.Rational(1,3),sp.Rational(1,3)]]
s = len(c)
display(Markdown(f"La méthode de Runge-Kutta est à {s} étages"))
ordre_RK(s,A,b,c)
La méthode de Runge-Kutta est à 3 étages
Matrice de Butcher
\(\displaystyle \left[\begin{matrix}0 & 0 & 0 & 0\\\frac{1}{2} & \frac{1}{4} & \frac{1}{4} & 0\\1 & \frac{1}{3} & \frac{1}{3} & \frac{1}{3}\\ & \frac{1}{3} & \frac{1}{3} & \frac{1}{3}\end{matrix}\right]\)
On a 4 conditions pour avoir consistance = pour être d’ordre 1
\(\displaystyle \sum_{j=1}^s b_j =1\text{ doit être égale à }1\)
\(\displaystyle \sum_{j=1}^s a_{0j}=0\text{ doit être égale à }0\)
\(\displaystyle \sum_{j=1}^s a_{1j}=\frac{1}{2}\text{ doit être égale à }\frac{1}{2}\)
\(\displaystyle \sum_{j=1}^s a_{2j}=1\text{ doit être égale à }1\)
On doit ajouter 1 condition pour être d’ordre 2
\(\displaystyle \sum_{j=1}^s b_j c_j=\frac{1}{2}\text{ doit être égale à }\frac{1}{2}\)
On doit ajouter 2 conditions pour être d’ordre 3
\(\displaystyle \sum_{j=1}^s b_j c_j^2=\frac{5}{12}\text{ doit être égale à }\frac{1}{3}\)
\(\displaystyle \sum_{i,j=1}^s b_i a_{ij} c_j=\frac{5}{24}\text{ doit être égale à }\frac{1}{6}\)
D’après ces résultats, le schéma est d’ordre \(2\).
Q3 [4 points] Étudier théoriquement la A-stabilité du schéma.
La méthode appliquée à l’EDO \(y'(t)=-\beta y(t)\) s’écrit: \(\begin{cases} u_0 = y_0 \\ K_1 = -\beta\left(u_n\right)\\ K_2 = -\beta\left(u_n+\frac{h}{4}K_1+\frac{h}{4}K_2\right)\\ K_3 = -\beta\left(u_n+\frac{h}{3}K_1+\frac{h}{3}K_2+\frac{h}{3}K_3\right)\\ u_{n+1} = u_n + \frac{h}{3}\left(K_1+K_2+K_3\right) & n=0,1,\dots N-1 \end{cases}\)
u_n, h, beta, K1, K2, K3 = sp.symbols(r'u_n h \beta K_1 K_2 K_3')
g = lambda y : -beta*y
eq1 = sp.Eq( K1 , g(u_n))
eq2 = sp.Eq( K2 , g(u_n+h/4*K1+h/4*K2) )
eq3 = sp.Eq( K3 , g(u_n+h/3*K1+h/3*K2+h/3*K3) )
sol = sp.solve([eq1,eq2,eq3],[K1,K2,K3])
for k in sol:
texte = f"{k}=" + sp.latex(sol[k])
display(Math(texte))
RHS = u_n+h/3*(K1+K2+K3)
RHS = RHS.subs(sol).simplify()
texte = 'u_{n+1}=' + sp.latex(RHS)
display(Math(texte))
display(Markdown(r"Notons $x=h\beta>0$. On trouve donc"))
x = sp.Symbol('x',positive=True)
RHS = RHS.subs(h*beta,x).simplify()
texte = 'u_{n+1}=' + sp.latex(RHS)
display(Math(texte))
\(\displaystyle K_1=- \beta u_{n}\)
\(\displaystyle K_2=\frac{\beta^{2} h u_{n} - 4 \beta u_{n}}{\beta h + 4}\)
\(\displaystyle K_3=\frac{5 \beta^{2} h u_{n} - 12 \beta u_{n}}{\beta^{2} h^{2} + 7 \beta h + 12}\)
\(\displaystyle u_{n+1}=\frac{u_{n} \left(- 5 \beta h + 12\right)}{\beta^{2} h^{2} + 7 \beta h + 12}\)
Notons \(x=h\beta>0\). On trouve donc
\(\displaystyle u_{n+1}=\frac{u_{n} \left(12 - 5 x\right)}{x^{2} + 7 x + 12}\)
Par induction on obtient \( u_{n}=\left(\frac{12-5x}{x^2+7x+12}\right)^nu_0. \) Par conséquent, \(\lim\limits_{n\to+\infty}u_n=0\) si et seulement si \( \left|\frac{12-5x}{x^2+7x+12}\right|<1. \)
Étudions la fonction \(x\mapsto\frac{12-5x}{x^2+7x+12}\) pour \(x>0\):
q = sp.apart(RHS/u_n)
prlat( r'q(x)=' , RHS/u_n )
prlat( r'q(0)=' , q.subs(x,0) )
aaa = sp.Limit(q,x,sp.oo)
prlat( aaa, "=", aaa.doit() )
prlat( r"q(x)=0", " ssi x =", sp.solve(q)[0] )
dq = sp.diff(q,x).apart()
prlat( r"q'(x)=" , dq )
prlat( r"q'(x)=0", " ssi x =", sp.solve(dq)[0] )
q_numpy = sp.lambdify(x,q,'numpy')
plt.figure(figsize=(10,5))
xx = np.linspace(0,50,100)
yy = q_numpy(xx)
plt.plot(xx,yy)
plt.plot([xx[0],xx[-1]],[-1,-1])
plt.plot([xx[0],xx[-1]],[1,1])
plt.grid();
\(\displaystyle \mathtt{\text{q(x)=}}\frac{12 - 5 x}{x^{2} + 7 x + 12}\)
\(\displaystyle \mathtt{\text{q(0)=}}1\)
\(\displaystyle \lim_{x \to \infty}\left(- \frac{32}{x + 4} + \frac{27}{x + 3}\right)\mathtt{\text{=}}0\)
\(\displaystyle \mathtt{\text{q(x)=0}}\mathtt{\text{ ssi x =}}\frac{12}{5}\)
\(\displaystyle \mathtt{\text{q'(x)=}}\frac{32}{\left(x + 4\right)^{2}} - \frac{27}{\left(x + 3\right)^{2}}\)
\(\displaystyle \mathtt{\text{q'(x)=0}}\mathtt{\text{ ssi x =}}\frac{12}{5} + \frac{12 \sqrt{6}}{5}\)

Elle est décroissante puis croissante. Elle atteint son minimum en \(x_0=\frac{12}{5}(1+\sqrt{6})\) et \(-1<q(x_0)<0\). Pour \(x>x_0\) elle est croissante et \(q(x)<0\).
La condition de stabilité est donc satisfaite pour tout \(x\) donc pour tout \(h\).
Notons que \(q(x)>0\) ssi \(x<\frac{12}{5}\).
Q4 [3 points] Considérons le problème de Cauchy \(y'(t)=-50y(t)\) pour \(t\in]0,1]\) et \(y(0)=1\).
Vérifier empiriquement qu’avec \(h>\frac{12}{250}\) le schéma est stable mais non monotone, tandis que pour \(h<\frac{12}{250}\) le schéma est monotone.
# variables globales
t0 = 0
tfinal = 1
y0 = 1
beta = 50
phi = lambda t,y: -beta*y
##############################################
# solution exacte
##############################################
sol_exacte = lambda t : y0*np.exp(-beta*t)
##############################################
# solution approchée
##############################################
def RK(tt,phi,y0):
h = tt[1]-tt[0]
uu = np.zeros_like(tt)
uu[0] = y0
for i in range(len(tt)-1):
K1 = phi(tt[i],uu[i])
sys = lambda X : [-X[0]+phi(tt[i]+h/2,uu[i]+h/4*(K1+X[0])) , -X[1]+phi(tt[i+1],uu[i]+h/3*(K1+X[0]+X[1]))]
K2, K3 = fsolve( sys , [K1,K1] )
uu[i+1] = uu[i]+h/3*(K1+K2+K3)
return uu
##############################################
# ordre
##############################################
plt.figure(figsize=(16,5))
plt.subplot(1,2,1)
tt = np.arange(t0, tfinal, 12/250 + 0.01 )
h = tt[1] - tt[0]
yy = np.array(sol_exacte(tt))
uu = RK(tt, phi, y0)
err = np.linalg.norm(uu-yy,np.inf)
plt.plot(tt,uu,label=f'Approchée avec h={h}')
plt.plot(tt,yy,label='Exacte')
plt.xlabel('$t$')
plt.ylabel('$y$')
plt.grid(True)
plt.legend();
plt.subplot(1,2,2)
tt = np.arange(t0, tfinal, 12/250 - 0.01 )
h = tt[1] - tt[0]
yy = np.array(sol_exacte(tt))
uu = RK(tt, phi, y0)
err = np.linalg.norm(uu-yy,np.inf)
plt.plot(tt,uu,label=f'Approchée avec h={h}')
plt.plot(tt,yy,label='Exacte')
plt.xlabel('$t$')
plt.ylabel('$y$')
plt.grid(True)
plt.legend();

Q_Bonus [1 point] Montrer que ce schéma de type Runge-Kutta peut se réécrire sous la forme: \( \text{(CN-BDF$_2$)}\qquad \begin{cases} u_0=y_0,\\ \tilde u = u_n+\frac{h}{4}\left(\varphi(t_{n},u_{n})+\varphi\left(t_n+\frac{h}{2},\tilde u\right)\right) \\ u_{n+1}=\frac{1}{3}\left(-u_n+4\tilde u+h\varphi(t_{n+1},u_{n+1})\right) & n=0,1,2,\dots N-1. \end{cases}\) Autrement dit, \(u_{n+1}\) est obtenu par une itération du schéma BDF_2 sur l’intervalle \([t_n;t_{n+1}]\). Ce schéma fait intervenir l’évaluation de \(u\) en \(t_n+\frac{h}{2}\). Cette valeur est alors approchée par la méthode de Crank-Nicolson sur le demi-interval \(\left[t_n;t_{n}+\frac{h}{2}\right]\).
Les deux équations \(\begin{cases} K_3 = \varphi\left(t_{n+1},u_n+\frac{h}{3}\left(K_1+K_2+K_3\right)\right)\\ u_{n+1} = u_n + \frac{h}{3}\left(K_1+K_2+K_3\right) \end{cases} \) impliquent \( K_3=\varphi\left(t_{n+1},u_{n+1}\right) \) ainsi, comme \(K_1 = \varphi\left(t_n,u_n\right)\), on a \( u_{n+1} = u_n + \frac{h}{3}\left(\varphi\left(t_n,u_n\right)+K_2+\varphi\left(t_{n+1},u_{n+1}\right)\right). \)
Si on note \( A = u_n+\frac{h}{4}\left(K_1+K_2\right), \) alors \( (A-u_n)\frac{4}{h}-K_1 = K_2 = \varphi\left(t_n+\frac{h}{2},u_n+\frac{h}{4}\left(K_1+K_2\right)\right)= \varphi\left(t_n+\frac{h}{2},A\right) \) soit encore \( A = u_n+\frac{h}{4}\left(K_1+\varphi\left(t_n+\frac{h}{2},A\right)\right) \) et enfin \( A = u_n+\frac{h}{4}\left(\varphi(t_n,u_n)+\varphi\left(t_n+\frac{h}{2},A\right)\right) \)
On conclut alors que \( u_{n+1} = u_n + \frac{h}{3}\left( (A-u_n)\frac{4}{h}+\varphi\left(t_{n+1},u_{n+1}\right)\right) = \frac{1}{3}\left(3u_n+ 4(A-u_n)+h\varphi\left(t_{n+1},u_{n+1}\right)\right)= \frac{1}{3}\left( -u_n+ 4A+h\varphi\left(t_{n+1},u_{n+1}\right)\right) . \)